Warning

Coronary Heart Disease and Stroke, Primary and Secondary Prevention Guideline (Cholesterol)

Note this is a summary/aide memoire: Access the full guideline for more detail.

Primary Prevention - Atorvastatin 20mg daily should be offered to:

  • Patients with a 10-year cardiovascular event ASSIGN v2.0 risk of ≥ 10% (or ASSIGN v1.5 ≥ 20%)
  • Patients with CKD 3-5
  • Patients with diabetes aged 40 or over 
  • Patients with diabetes aged < 40 but who have has diabetes for 20 years or have target organ damage
  • Advise all patients on the key benefits of lifestyle modifications, including:
    • Smoking cessation
    • A healthy diet
    • Weight loss
    • Increased exercise
    • Reduced alcohol consumption.
  • There is no formal LDL-C target for primary prevention, although optimising atorvastatin to 40mg or 80mg in high-risk patients may be reasonable.
  • Re-check liver function tests (LFTs) within 3 months and at 12 months.
  • Annual checks of LFT or lipids are not required.

Secondary Prevention

Patients with established atherosclerotic arterial disease are at high risk and should be offered treatment with a statin regardless of total blood cholesterol concentration. This includes patients with:

  • Previous myocardial infarction (MI), coronary artery bypass graft (CABG) or percutaneous coronary intervention (PCI).
  • Angina or proven coronary artery disease.
  • Ischaemic stroke or transient ischaemic attack (TIA).
  • Peripheral arterial disease.

Prescribe Atorvastatin 80mg daily as secondary prevention. 

For secondary prevention, the target LDL-c is <2 mmol/L. (Note that LDL-c is not valid when triglycerides are > 4.5mmol/L so non-HDL should be used as target - see full guideline for details)

Measure non-fasting lipid profile and liver function tests within 3 months of starting treatment to confirm LDL-c ≤ 2.0, and at each titration until optimised as per the guidance. If the target is not achieved follow the Secondary prevention treatment protocol.

Once to target the patient should have an annual chronic disease management review. Consider a lipid profile only if it will aid the discussion.

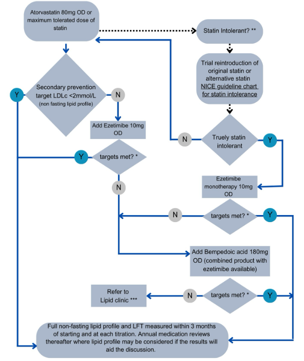
Secondary Prevention Treatment Protocol

  • Step 1: Prescribe Atorvastatin 80mg OD or the maximum tolerated dose of statin.
  • Step 2: After 3 months, check if LDL-C targets are met (< 2mmol/L).
    • If yes: continue with statin therapy.
    • If no: move to Step 3.
  • Step 3: Add Ezetimibe 10mg OD (if LDL-C targets are not met).
    • If targets are met after Ezetimibe addition, continue with statin and Ezetimibe.
    • If not met: move to Step 4.
  • Step 4: Add Bempedoic acid 180mg OD (a combination product with Ezetimibe is available).
    • If targets are met, continue therapy.
    • If not met: refer to the lipid clinic for further treatment options.
  • Step 5: Statin Intolerance Consideration
  • Final Step: Referral to Lipid Clinic if LDL-C targets remain unmet after all steps.

Secondary prevention flow chart

Statin Intolerance

  • Most reported statin intolerance is due to expectations of side-effects rather than true intolerance.
  • Consider reducing the dose of Atorvastatin or switching to Rosuvastatin if an alternative statin is needed.
  • There is more evidence of prognostic benefit with statin treatment than other drug classes.
  • The NICE statin intolerance pathway is useful.

Frail elderly

  • Statins for primary prevention in the frail elderly are not evidence based and should not be initiated in this group.
  • STOPP criteria should be used to consider deprescribing where appropriate.
For the management of raised triglycerides and raised liver transaminases please see the full guideline

Who to refer

Refer to Lipid clinic via SCI Gateway...DGRI...Clinical Biochemistry for the following groups:

  1. Patients with suspected familial hypercholesterolaemia:
    • If total cholesterol >7.5 mmol/L and there is a history of cardiovascular disease (CVD) in a first-degree relative aged ≤60 years or a second-degree relative aged ≤50 years.
    • If total cholesterol >9.0 mmol/L even without a family history of CVD.
  2. Patients with markedly raised triglycerides:
    • If triglycerides are persistently >10 mmol/L, despite addressing secondary causes (e.g., poor diet, obesity, diabetes, alcohol excess, medicines). An urgent referral should be made if triglycerides are >20 mmol/L due to the increased risk of acute pancreatitis.
  3. Patients who fail to meet cholesterol targets after the maximum tolerated dose of statins and other lipid-lowering therapies (e.g. Ezetimibe and Bempedoic Acid) as per the secondary prevention treatment pathway.

 

References

NICE guideline NG238 updated 14 December 2023 - https://www.nice.org.uk/guidance/ng238

Editorial Information

Last reviewed: 20/12/2024

Next review date: 20/12/2026

Author(s): Ciara Wannop, Ewan Bell.

Version: 1.0