A hernia occurs when an internal part of the body pushes through a weakness in the muscles or surrounding tissue wall, which are usually strong and tight enough to keep organs and intestines in place.
An Inguinal or Groin Hernia is the most common type of hernia. It can appear as a swelling or lump in the groin, or as an enlarged scrotum. The swelling may be painful. The lump often appears when lifting something and disappears when lying down.
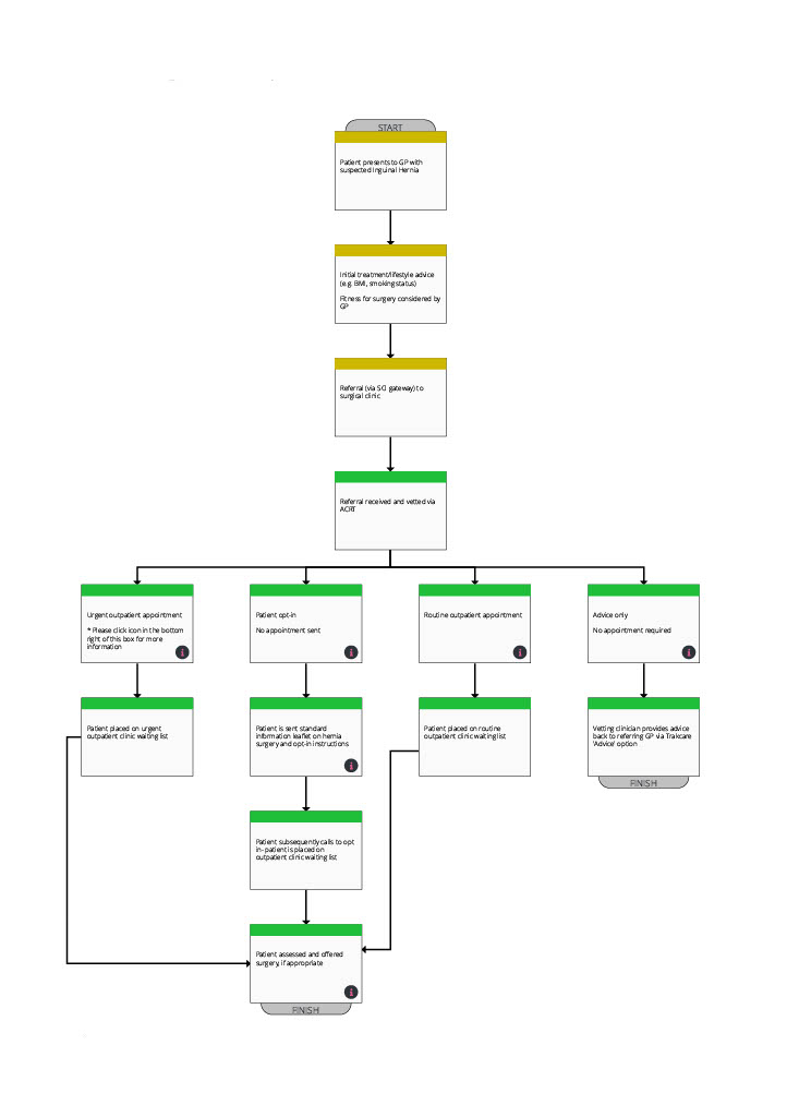
This standardised national pathway supports clinical and patient decision making around the management and treatment of inguinal hernia. It includes the use of Active Clinical Referral Triage (ACRT process) and the option for patients to Opt In, proceeding to surgical repair when indicated.
The Opt In period can be open ended or time limited. Since Inguinal Hernia can become more symptomatic over time, an open ended approach may be appropriate to mitigate the need for GP Re-referral.
Patients may prefer a non-mesh hernia repair. In line with Scottish Health Technologies Group advice, access to alternative hernia management options should be available.
Those who need surgical intervention should be able to access this in a timely manner, while allowing those who do not wish to proceed with surgery to have information available to support decision making, helping to ensure effective use of available resources.
