
Management of symptomatic hyponatraemia, paediatrics (190)
Warning
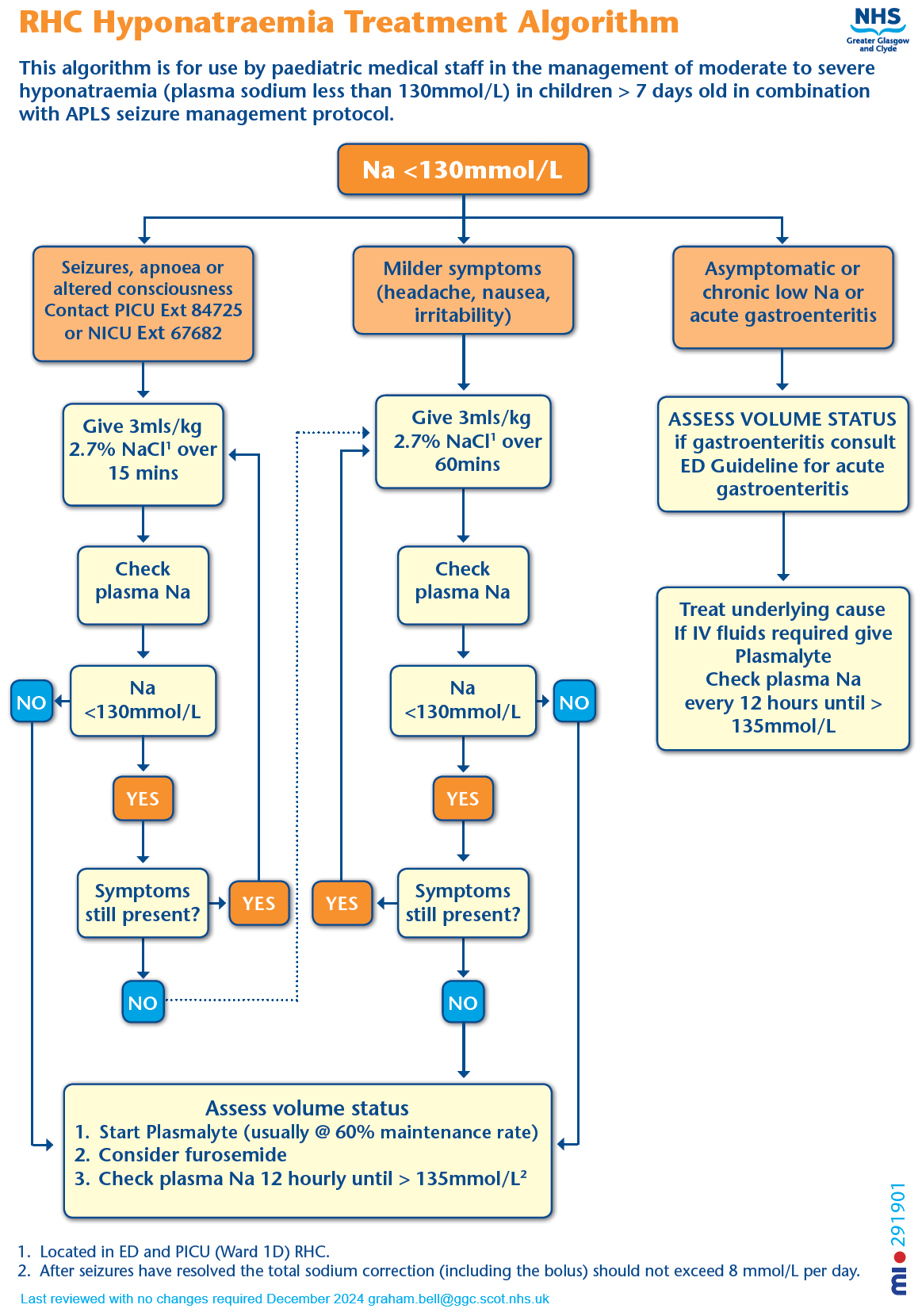
Hyponatraemia is defined as plasma sodium <135mmol/L. There is an excess of water relative to sodium in the extracellular fluid compartment, due to an excess of water, a deficit of sodium or more commonly a combination of both. Acute hyponatraemia is arbitrarily defined as < 48 hours duration.
- Hyponatremia is the commonest electrolyte abnormality in paediatrics.
- Symptoms of hyponatremia are dependent upon the severity of hyponatremia (mild – Se. Na+ 130 –135, Moderate – Se. Na+ 120 – 130, Severe – Se. Na+ < 120) and rate of development (acute < 48 hrs. vs chronic > 48 hrs.).
- Serum sodium measurement is altered by lipaemia and as such in these patients, Blood Gas analyzer electrodes may be more accurate than lab analyzer.
- Most cases of hyponatraemia are mild and these children are mostly asymptomatic
- Symptoms are more likely when hyponatremia has developed acutely or is severe. This is because the brain has a time-limited ability to cope with the accompanying change in plasma tonicity.
- Hyponatremia symptoms are mainly due to cerebral edema and include seizures, altered consciousness, Apneas, headache, nausea and vomiting. Hyponatremic seizures may be resistant to normal anticonvulsant therapy.
- Children have reduced capacity to adapt to hypotonicity as they have a higher brain:skull volume ratio, higher brain water content, a proportionately smaller intra-cerebral CSF volume and higher cerebral intracellular sodium content than adults. As such they are prone to symptoms at higher sodium levels and earlier during a fall in serum sodium.
- Common causes in children include
- GI fluid loss that was replaced with hypotonic solution
- SIADH (hospitalized patients on fluid therapy)
- Increased Total body water with reduced effective circulating volume (Heart failure, nephrotic syndrome)
- severe Kidney injury with impaired water excretion.
- Assessment of volume status is key in identifying the etiology and directing therapy.
- Goals of management:
- Relieve the symptoms of hyponatremia.
- Avoid too rapid correction to prevent CNS complications
- Prevent a further decline in sodium concentration
- In asymptomatic children with mild hyponatraemia, the goal is to identify and treat the underlying condition causing hyponatraemia to prevent further fall in serum sodium levels.
- During correction of symptomatic hyponatraemia patients should be managed in a setting where adequate frequent detailed assessment can occur- ideally an HDU or PICU but such transfer should not delay institution of therapy.
- During correction, fluid balance and biochemical data should be repeatedly assessed to ensure that correction of hyponatraemia is occurring at a controlled rate.
- Hypertonic saline (2.7%) can be safely used via peripheral route in symptomatic patients.
- The suggested standard dose is 3 mls/kg of body weight and the rate of administration will depend on the severity of symptoms. (see Flowchart)
- 1ml/kg 2.7% sodium chloride will increase serum sodium by approximately 0.8mmol/l.
- Repeat boluses of 2.7% sodium chloride can be used to control symptoms during correction.
- Once patients are asymptomatic, the rate of correction should be slowed down to target an ideal increase of 6-8 meq/l in serum sodium over the next 24 hours.
- This can be achieved with reducing the tonicity of the IV fluid and the rate of infusion.
- Osmotic demyelination syndrome is a very rare condition associated with rapid correction of chronic hyponatraemia. Use caution in these patients and stop infusion of 2.7 % sodium chloride as soon as symptoms resolve
- Further IV Fluid therapy is dictated by the underlying etiology of hyponatraemia.
PICU duty registrar: Staff base 1 - Beds 1-12 PICU