Skip to main content
  1. Right Decisions
  2. GGC - Clinical Guidelines
  3. Paediatrics
  4. Back
  5. Respiratory (Paediatric)
  6. Eradication of Staphylococcus Aureus in Children with Cystic Fibrosis, Paediatrics (703)

Eradication of Staphylococcus Aureus in Children with Cystic Fibrosis, Paediatrics (703)

Warning

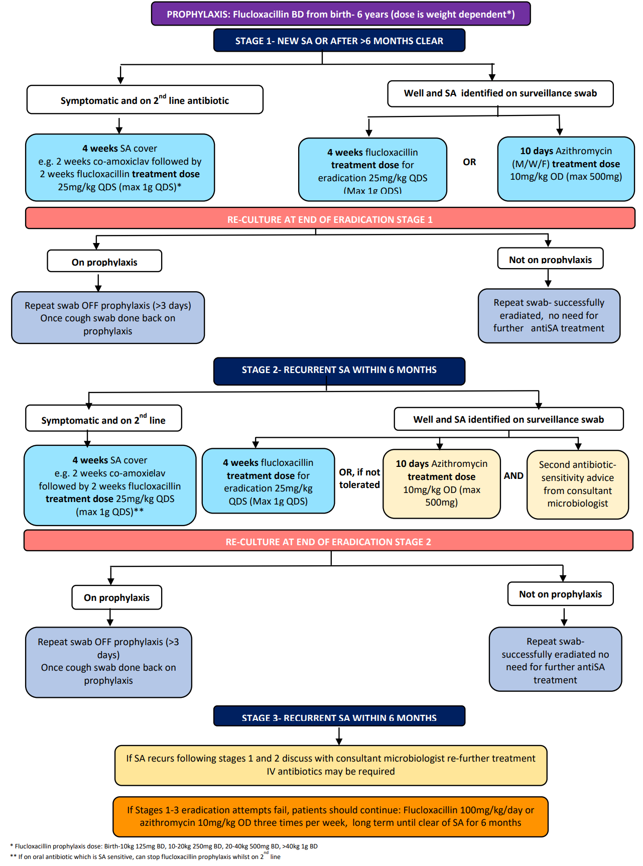
Image of the eradication of staphylococcus aureus in children with cystic fibrosis guideline flowchart

Editorial Information

Last reviewed: 25/04/2024

Next review date: 31/08/2027

Author(s): Louise Thomson.

Version: 3

Approved By: Paediatric Drugs & Therapeutics Committee

Document Id: 703