Skip to main content
  1. Right Decisions
  2. Back
  3. Gynaecology pathways
  4. Heavy menstrual bleeding

Heavy menstrual bleeding

Warning

Background

The Modernising Patient Pathway Gynaecology Speciality Delivery Group has been established to support and look at new innovative ways to develop delivering Gynaecology services across NHS Scotland.

Through development of Once for Scotland approaches for delivery of care, focus is being placed on looking at opportunities to develop clinical pathways to reduce unwarranted variation in delivery of quality healthcare and to sustainably improve waiting times for non-urgent care within Gynaecology services. Speciality Delivery Groups have been established to engage and fully utilise the role of clinical leadership across NHS Scotland.

The Heavy Menstrual Bleeding Pathway was developed in December 2019 and a further review by the Gynaecology Specialty Delivery Group in February 2024 has identified that no changes should be made to this pathway.

 

Pathway recommendations

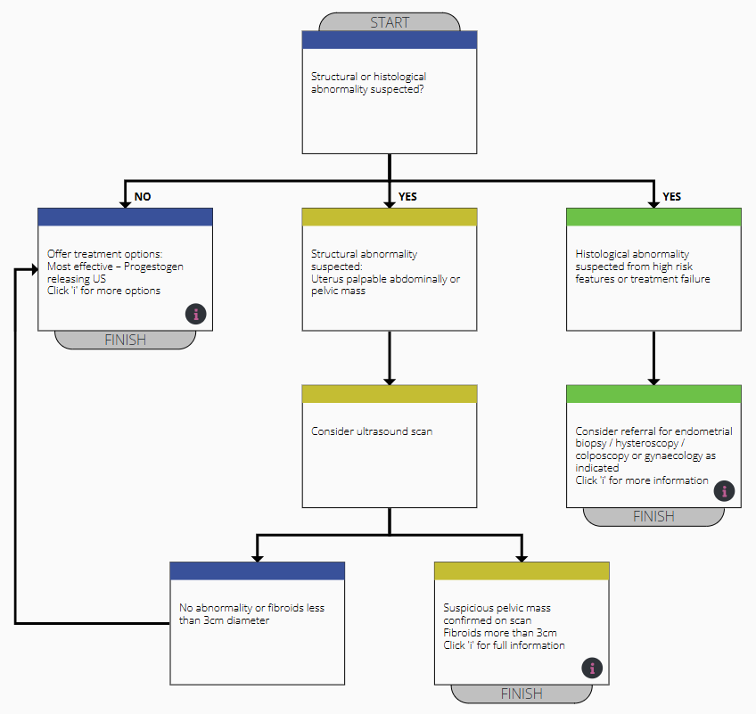
Click on the image below to view the pathway.

 

 

Women presenting with HMB:

  • Menstrual history and FBC. TSH only if clinically indicated.
  • Consider high risk features - intermenstrual or post-coital bleeding, PCOS, over 45 years old with increased bleeding, BMI more than 30, tamoxifen use.
  • Consider need for pelvic exam, dependent on history of any concerning features and hence imaging e.g. fibroids, pelvic mass.

Treatment options to be considered in secondary care if pharmaceutical treatments fail, malignancy excluded:

  • endometrial ablation
  • hysterectomy
  • myomectomy
  • uterine artery embolisation

Testing for coagulation disorders (for example, von Willebrand's disease):

Consider in women who have had heavy menstrual bleeding since menarche and have personal or family history suggesting a coagulation disorder.

 

Glossary

BMI - Body Mass Index

CHC - Combined hormonal contraception

DMPA - Depot medroxyprogesterone acetate

FBC - Full blood count

IUS - Intrauterine system

MPA - Medroxyprogesterone acetate

NETA - Norethisterone acetate

NSAID - Non-steroidal anti-inflammatory drugs

PCOS - Polycystic ovary syndrome

TSH - Thyroid-stimulating hormone

VTE - Venous thromboembolism

 

References

Heavy menstrual bleeding assessment and management (2018) NICE Guideline NG88. Last updated 24 May 2021 

 

 

   gjnh.cfsdpmo@gjnh.scot.nhs.uk

  www.nhscfsd.co.uk

@NHSScotCfSD

Centre for Sustainable Delivery

  Scan the code to visit our website

Editorial Information

Last reviewed: 30/04/2024

Next review date: 30/04/2027

Author(s): Centre for Sustainable Delivery.