

| Level | Initial treatment | Maintenance treatment * | Monitoring |
| 1 | First Choice Stexerol D3 tablet; 50,000 units once weekly for 6 weeks or Fultium D3 capsule; 40,000 units once weekly for 7 weeks or Second choice Fultium D3 capsule; 3,200 units once daily for 12 weeks |
First choice Stexerol D3 tablet; 1,000 units once daily long-term Second choice Fultium D3 capsule; 800 units once daily long-term |
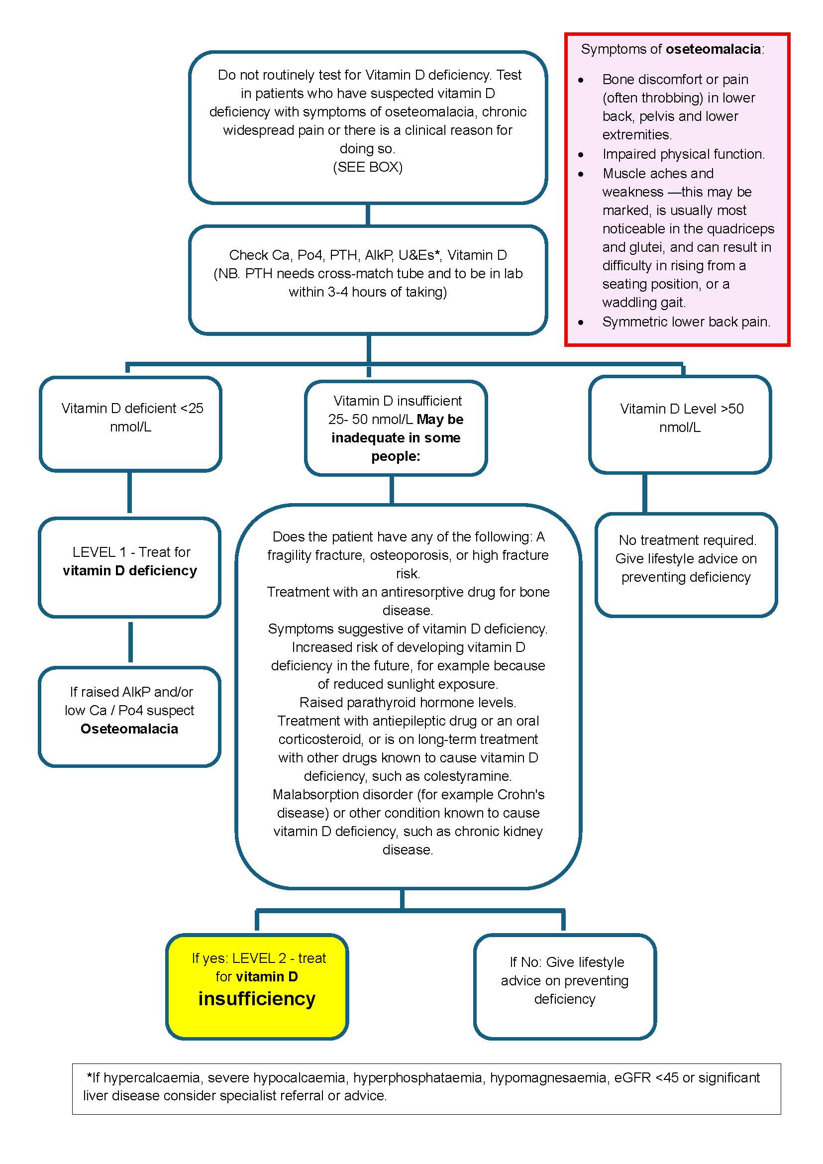
Vitamin D can unmask previously undiagnosed primary hyperparathyroidism. Repeat testing of serum calcium at 3 weeks and 6 weeks during the initial loading regime If osteomalacia check serum Ca, AlkP, PTH every 12 weeks. Once PTH normalised, check Ca annually. In patients where osteomalacia is suspected and in whom the appropriate vitamin D regime has been used, repeat serum vitamin D annually should be considered |
| 2 | First Choice Stexerol D3 tablet; 25,000 units once weekly for 6 weeks or Second choice Fultium D3 capsule; 3,200 units once daily for 6 weeks |
First choice Stexerol D3 tablet; 1,000 units once daily Second choice Fultium D3 capsule; 800 units once daily |
Repeat serum Ca, AlkP, PTH in 6 months and review clinical condition. Consider whether OTC supplement would be appropriate or whether treatment should be long-term |
| 3 | Lifestyle advice and OTC supplement | Daily supplement of 10 micrograms (400 units) particularly during the winter months (October – March). Those at higher risk should take a supplement all year round. | Nil or as clinically indicated |
Vitamin D can unmask previously undiagnosed primary hyperparathyroidism, and the above blood tests should be performed to identify this (or if symptoms of hypercalcaemia occur).
Routine monitoring of vitamin D levels is generally unnecessary for patients on long term maintenance vitamin D doses of up to 2,000 units day.
Common symptoms of hypercalcaemia include malaise, weakness, anorexia, thirst, nausea, constipation and polyuria.
Symptoms of hypocalcaemia include numbness and/or tingling of the hands, feet, or lips, muscle cramps, muscle ,muscle spasms, seizures, facial twitching, muscle weakness, light-headedness, and slow heartbeat.
Whilst on maintenance vitamin D doses recheck bone profile and vitamin D levels if symptoms suggestive of vitamin D toxicosis or hypercalcaemia (confusion, polyuria, polydipsia, anorexia, vomiting or muscle weakness) are present.
Avoid in:
Hypersensitivity to active substances or excipients (please refer to Product SPCs), hypervitaminosis D, nephrolithiasis, nephrocalcinosis, severe renal impairment, diseases resulting in hypercalcaemia/ hypercalciuria (consider on case-by-case basis)
| Test | Reason |
| Renal function tests (U&E, eGFR) |
To exclude renal failure. Avoid colecalciferol in renal patients |
| Liver function tests (including ALP) |
To exclude hepatic failure. |
| FBC | Anaemia may be present if there is malabsorption |
| PTH | To exclude primary hyperparathyroidism. (High PTH can be appropriate and is not unexpected in Vitamin D deficiency (“secondary hyperparathyroidism”). Can be used in helping to guide need for treatment in the 25 – 50 insufficient range. (Typically, primary hyperparathyroidism would be associated with high calcium and high PTH (though normocalcaemic primary hyperparathyroidism is also recognised) |
| Calcium | To exclude hypercalcaemia and provide a baseline for monitoring. Hypocalcaemia may indicate long standing vitamin D deficiency. |
| Phosphate | Hypophosphataemia may indicate long standing vitamin D deficiency. |
| 25-OH Vitamin D levels* | To determine vitamin D status |
* only measure if patient is symptomatic and has risk factors for Vitamin D deficiency
Coding - C28 Vitamin D Deficiency
References:
NICE Clinical Knowledge Summary. Vitamin D deficiency in adults Vitamin D deficiency in adults | Health topics A to Z | CKS | NICE
Scientific Advisory Committee on Nutrition (SACN). Vitamin D and Health 2016.
https://www.gov.uk/government/groups/scientific-advisory-committee-on-nutrition
Summary of Product Characteristics. Stexerol-D3 tablets, Fultium D3 capsules. www.medicines.org.uk