Normal Human Immunoglobulin: Prescribing, Supply and Administration

Warning

Due to the ongoing worldwide shortage and high cost of normal human immunoglobulin supply, NHS Scotland has placed restrictions on the prescribing and supply of both intravenous and subcutaneous immunoglobulins in line with the other UK nations. As a result, each Health Board is allocated limited quantities of specific brands every month to treat patients. The allocation is for both intravenous immunoglobulin (IVIg) and subcutaneous immunoglobulin (SCIg), however, the latter is reserved for patients with primary immunodeficiency disorders (PID).

With the help of NPPEAG (National Plasma Products Expert Advisory Group) resources, this guideline has been developed to aid prescribers, members of the pharmacy department and the nurses responsible for administering immunoglobulin to ensure optimal use of the NHS Borders allocation of the national stock available for both adult and paediatric patients.

NOTE: Immunoglobulin is derived from human plasma. It is essential that patients are aware of this prior to consent to provide an opportunity for any concerns to be addressed. Treatment may be declined for any reason, including religious particularly for patients who are Jehovah’s Witnesses.

Obtaining Approval

Currently only those indications that are categorised as RED or BLUE on the NHS Scotland Immunoglobulin Request Form can be supplied routinely without specific organisational approval. Requests for indications categorised as GREY must first be approved via the normal local non-formulary process prior to supply. If successful, the letter of approval and the Non-Formulary Request (NFR) Form must accompany the NHS Scotland Immunoglobulin Request Form.

Duration of treatment should be clearly indicated as either short or long term because this may change the indication’s categorisation. Short term use is typically considered as treatment ≤ 3 months, while treatment > 3 months is considered long term. Up to date indications and their categorisation within NHS Scotland can be found on the NPPEAG Clinical Guidelines for Immunoglobulin Use.

In the event of supply interruptions, a shortage notice will place further restrictions on supply. These instructions will take priority over this guidance. Restrictions may go as far as only supplying for RED indications, and therefore BLUE indications will be subject to the same processes as for GREY indications. There is additional guidance on restrictions if a shortage notice is issued within the NPPEAG Clinical Guidelines for Immunoglobulin Use.

NOTE: NHS England use the Immunoglobulin Database for electronic requests and no longer use paper forms. It is expected that NHS Scotland will also move to this system soon. Once the decision is made, the following guideline will be updated accordingly.

Completing the NHS Scotland Immunoglobulin Request Form

Once the indication has been confirmed, and approval obtained as necessary, the NHS Scotland Immunoglobulin Request Form must be completed. The pharmacy department requires this form prior to supplying any product to the clinical areas. For short-term indications, this is only valid for the one dose requested, while forms for long-term indications can remain in use for a maximum of 6 months. Ensure the indication is clearly marked on page 2 or 3 for this reason, and the patient’s details are completed at the top of each page.

The decision to initiate immunoglobulin treatment must be made by a consultant with sufficient experience in prescribing immunoglobulin. Their name should be indicated in the consultant section on the first page and should ideally complete the NHS Scotland Immunoglobulin Request Form themselves, this is not always possible though.

  1. Recommended starting dose ranges for each RED and BLUE indication are detailed on page 2 of the NHS Scotland Immunoglobulin Request Form. Any deviations from these should be noted in the designated area to the right of each indication.

    • Recommended starting doses for GREY indications can be found on the NPPEAG Clinical Guidelines for Immunoglobulin Use however these are based on anecdotal evidence and practical experience.

  2. Doses must be calculated using the lower of the patient’s actual or adjusted body weight (AjBW) calculated using the Ontario Transfusion IVIg/SCIg Dose Calculator with an accurate height and weight. Each of these readings should be documented at the top of page 1 of the NHS Scotland Immunoglobulin Request Form.

    • Doses above 40g should be rounded down to the nearest 5g. For example, 54g will round down to 50g. The calculator will not take this into account and so should only be used to calculate the AjBW.

    • Since the prescribed dose must be within 10% of the calculated dose, if the calculated dose is less than 40g it should be rounded as usual. For example, 23g will round up to 25g.

      • For paediatric patients requiring doses <5g, smaller vials can be provided. In these cases, doses should be rounded up to a whole vial of the appropriate size after discussion with pharmacy.

    • For patients on replacement doses, reasonable attempts should be made to reduce the dose depending on immunoglobulin levels by increasing the dose interval, using a reduced dose, or both.

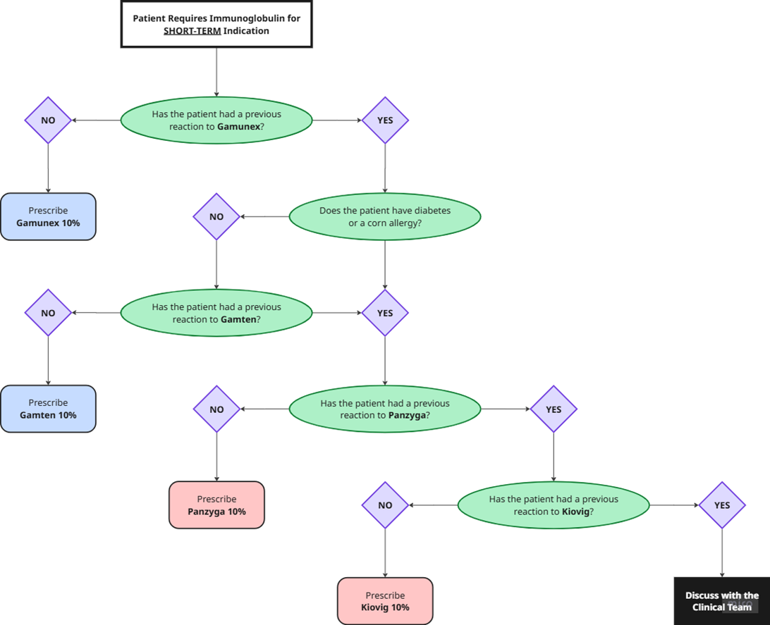
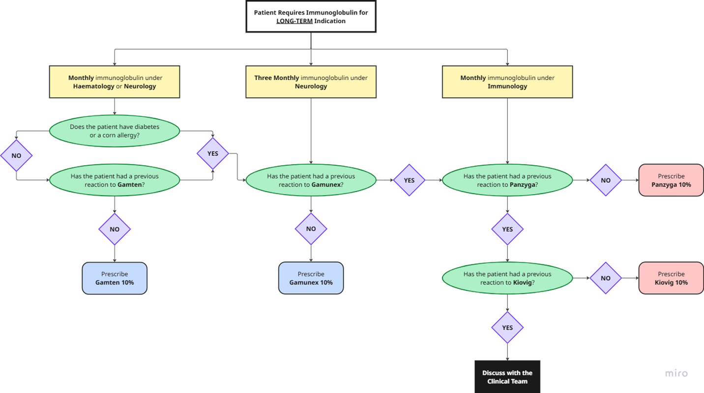
  3. The immunoglobulin brand to prescribe can be identified using the flowcharts in Appendix 1, however this will be subject to availability. In this case, pharmacy will highlight when the brand requested has not been dispensed. For SCIg, pharmacy will still need to be involved in the initial discussions regarding brand choice.

    • A continuation of the same brand is only required for patients on life-long-term treatment or for those who have had a previous allergic reaction to a particular brand in the past.

      • All moderate to severe reactions to specific immunoglobulin brands should be recorded on the Immunoglobulin Database. Pharmacy should also be contacted to inform the manufacturer.

    • Maltose is an excipient in both Gamten (IVIg) and Cutaquig (SCIg) which can interfere with some blood glucose assays. This has led to harm in some cases due to the potential for falsely elevated glucose readings leading to inappropriate administration of insulin or masking of true hypoglycaemia.

      • Due to the difficulty of determining blood glucose assay type and potential for harm, NHS Borders has removed these products from the treatment pathway for patients with diabetes.

      • Maltose may be derived from corn and therefore those with known corn or maize allergies should be offered one of the alternative products available.

  4. Once the NHS Scotland Immunoglobulin Request Form is complete, it should be physically sent to and kept in pharmacy until the order for the first dose of immunoglobulin is received.

  5. If this is the patient’s first infusion for this indication, a new treatment episode should be created on the Immunoglobulin Database.

NOTE: For long term indications, a new NHS Scotland Immunoglobulin Request Form will be requested once the penultimate issue has been entered onto the Immunoglobulin Database. This allows for the patient to be reviewed at their next appointment for outcome measures, as well as an updated height and weight, to be obtained.

Understanding Cautions

Thromboembolic Events

Very rarely, thromboembolic reactions such as myocardial infarction or pulmonary embolism may occur with immunoglobulin use. This is due to the potential change in viscosity of the blood after administration. Therefore, patients with >THREE of the following risk factors should receive the minimum practicable dose at a reduced rate as stated in Prescribing Immunoglobulin Section.  If there have been no thromboembolic events after several infusions, the rate may be increased for further treatment unless explicitly stated in Appendix 2.

BMI > 40

Age > 65

Type 1 Diabetes Mellitus

Type 2 Diabetes Mellitus

Uncontrolled Hypertension

Impaired Cardiac Output

History of Vascular Disease

History of Thrombotic Events

Acquired or Inherited Thrombophilia

Hypercoagulable Disorders

Severe Hypovolaemia

Increased Blood Viscosity

Prolonged Immobilisation

Dermatomyositis

Indwelling Vascular Catheters

Use of Oestrogens

Renal Failure

Increases in serum creatinine have been observed in patients receiving immunoglobulin therapy. Therefore, patients with >TWO of the following risk factors or an eGFR/CrCl <30ml/min should receive the minimum practicable dose at a reduced rate as stated in Prescribing Immunoglobulin Section. In the case of severe renal impairment, either eGFR/CrCl is <15ml/min, intravenous immunoglobulin is not appropriate and must be discontinued. If renal function remains stable after several infusions, the rate may be increased for further treatment unless stated in Appendix 2.

BMI > 30

Age > 65

Type 1 Diabetes Mellitus

Type 2 Diabetes Mellitus

Hypovolaemia

Concomitant Nephrotoxic Medicinal Products

Vaccinations

Live virus vaccines should not be given at least three weeks before or three months after immunoglobulin doses, as administration may interfere with the intended immune response. It is expected that most donors will already have antibodies to common viruses which may prevent replication of the vaccine virus. Patients should inform their consultant they are likely to receive a vaccine within the year. If rapid protection is required, vaccination can take place but may require reading at a later stage. There are some exceptions though and therefore if the patient is due any vaccinations, please refer to the Green Book Chapter 6, Contraindications & Special Considerations.

Infection Risk

Despite standard measures to prevent infections from the use of products prepared from human blood or plasma, the possibility of transmitting infective agents cannot be totally excluded. This also applies to unknown or emerging viruses and other pathogens.

Prescribing Immunoglobulin

The NHS Scotland Immunoglobulin Request Form is not a prescription and therefore the immunoglobulin will still need to be prescribed and should be done so by brand. Patients who attend the infusion room for their immunoglobulin should have this prescribed on a blue infusion chart while inpatients should have each dose prescribed as a STAT on the front of the Kardex. Please be aware that these prescriptions should NOT be sent to the pharmacy department.

Prior to starting immunoglobulin treatment for the first time or switching to a different brand that they have not received before, patients should routinely undergo the following tests:

-      Full Blood Count (FBC)

-      Liver Function Tests (LFTs)

-      Urea & Electrolytes (U&Es)

-      C-Reactive Protein (CRP)

-      Serum Folate & Vitamin B12

-      Human Immunodeficiency Virus (HIV)

-      Hepatitis C Antibody

-      Hepatitis B Surface Antigen

-      Trough Immunoglobulin Levels (Replacement Therapy Only)

Patients should be tested for exposure to known blood borne viruses (BBV), as above, prior to starting immunoglobulin therapy. Once immunoglobulin therapy has been started, serologic tests may become positive because of the passively transferred antibodies and not informative of the patient’s infection status. The results of these tests should be documented. In haematological disease, Coombs’ testing should also be completed.

Infusion Rates

Many adverse drug reactions may be related to the rate of infusion and therefore, immunoglobulin is up titrated in thirty-minute intervals. Information from Medusa has been used to create the information sheets in Appendix 2 for the intravenous products. The prescription should include the initial and/or maximum infusion rate where this differs from the recommended rates in these tables.

Using the appropriate table in Appendix 2, the following patients should be started at an initial rate of half the usual starting rate (usually ~0.3ml/kg/hour) and then up titrated every 30mins to a maximum of the second highest rate unless there is a specific exception stated:

  • Patients receiving immunoglobulin for the first time or where the dosing interval has exceeded 6 months*

  • Patients receiving a different brand of immunoglobulin due to infusion related reaction or supply issues*

  • Patients with hypo- or agammaglobulinaemia, with or without IgA deficiency.

  • Patients at risk of thromboembolic events or renal dysfunction as highlighted in Understanding Cautions Section.

*Subsequent infusions can then be administered at the usual rates as stated in Appendix 2.

Reviewing Throughout Treatment

The Clinical Guidelines for Immunoglobulin Use list outcome measures for each indication. At each review, these must be recorded by the prescribing consultant on the Immunoglobulin Database. This is to ensure that the immunoglobulin is having a beneficial effect on the patient, as well as providing an evidence base for NPPEAG to review clinical efficacy of each indication and guiding future categorisations.

Frequency of outcome measure documentation is determined by multiple factors including length of treatment and colour of indication:

  • Some short-term indications will require baseline efficacy measures to be documented prior to each course of treatment. Therefore, as expected, patients will need to be reviewed before each new NHS Scotland Immunoglobulin Request Form, but a follow up appointment is recommended to review its efficacy.

  • Long term patients receiving immunoglobulin for RED and BLUE indications must have efficacy measures reviewed and updated on the Immunoglobulin Database on at least annually. For replacement therapy, dose and/or frequency adjustments may be required to ensure immunoglobulin levels are stable and within range.

  • Long term patients receiving immunoglobulin for GREY indications must have efficacy measures reviewed and updated on the Immunoglobulin Database on a more regular basis at least every six months. Therefore, these should be completed prior to every new NHS Scotland Immunoglobulin Request Form.

NOTE: If a patient with primary or secondary immunodeficiency is stable and free of infection on replacement therapy without prophylactic antimicrobials, a reduction in immunoglobulin dose should be considered.

Blood Monitoring

After the initiation of long-term immunoglobulin, routine bloods should be monitored every three months for the first year. These can then be taken annually going forward. The set of bloods that should be taken include:

-      Full Blood Count (FBC)

-      Liver Function Tests (LFTs)

-      Urea & Electrolytes (U&Es)

-      C-Reactive Protein (CRP)

-      Serum Folate

-      Vitamin B12 Level

-      Trough Immunoglobulin Level (Replacement Therapy Only)

The screen for blood borne viruses (BBV) does not need to be monitored as frequently for the first year but should be checked at least annually.

Ordering Processes

Within Hours

After the immunoglobulin has been prescribed, it is the responsibility of the nursing staff within the clinical area to order from pharmacy. An Individual Patient Supply (IPS) request form should be completed as per SOP-CL028 Medication Ordering in an IPS Book. Please ensure that the due date and time on the bottom right of the IPS is complete so that dispensary staff are aware of the urgency and can complete the dispensing record appropriately.

For short-term indications, the completed NHS Scotland Immunoglobulin Request Form and the IPS should be taken to the pharmacy department. For long-term indications, only the IPS should be sent to pharmacy where it can be paired up with the corresponding NHS Scotland Immunoglobulin Request Form.

  • It is recommended that this is done no earlier than a week before the appointment. This is to ensure that stock is not stationary outwith, pharmacy and can still be used in urgent situations for other patients.

Patients who require dosing over consecutive days will have each specific day’s dose dispensed in a different bag. This is to ensure the correct combination of products is administered for each dose. These must be kept in a secure location such as the patients’ POD lockers to reduce the risk of it going missing.

NOTE: Requests for immunoglobulin for outpatients will be managed from by the pharmacy department until an agreement has been made to transfer these patients to Homecare deliveries.

Out of Hours

A total of 100g of immunoglobulin is stocked within the Emergency Drug Cupboard (EDC) fridge for short-term indications. However, due to the high cost, the request must be approved by the pharmacist on call prior to administration. Once approved, the batch numbers and expiry dates of the vials collected should be documented.

  • For doses greater than 100g, the EDC stock should be used to start the infusion and the pharmacist on call will have to be contacted to dispense the remainder of the dose required.

The following day, the out of hours supply must be highlighted to the lead stores pharmacy support worker to charge the EDC replacement stock to the relevant specialty. A completed NHS Scotland Immunoglobulin Request Form alongside the batch number and expiry dates should then be sent to pharmacy and signed by the pharmacist.

Preparing & Administering

All information pertaining to preparation and administration can be accessed from the NHS Borders Intranet > “Jump to an Application” > IV Drug Monographs (Medusa). This information has been used to create the information sheets in Appendix 2 for the intravenous products. The patient’s actual body weight should be used to calculate the administration rate to the maximum on the table. To reduce the risk of adverse reactions, including thromboembolic events and renal dysfunction, the patient should drink water before, during and after the infusion.

Before Infusion:

  1. The patient may need a set of bloods taken at their appointment, prior to administration, including:

    • Haematology (Red EDTA Tube): FBC due to the potential risk of haemolysis.

    • Biochemistry (Brown Serum Tube): U&Es / LFTs / Immunoglobulins to monitor safety and efficacy.

    • A blood borne virus (BBV) screen may be requested which can also be taken in a brown serum tube.

  2. The patient should be assessed by a registered nurse.

    • The patient’s height and weight should be obtained to guide the rate, see Appendix 2.

    • Record a full set of systemic observations on the National Early Warning Scores (NEWS) chart.

    • Immunoglobulin should not be administered if there is any suspicion that the patient has an infection.

  3. The immunoglobulin product itself should be checked against the prescription by two registered nurses.

    • Bring the product to room temperature before use if previously refrigerated.

    • If cloudy or has deposits, the product should not be given and returned to pharmacy for disposal.

    • The product should not be shaken to prevent foaming. If this occurs, leave to stand for 30 minutes.

During Infusion:

  1. Dedicate a specific unfiltered line for immunoglobulin and do not mix with other medicines or solutions.

    • Use a standard giving set with a vented infusion line and ensure the air inlet valve is open throughout.

    • Administration should begin immediately after piercing the stopper due to the lack of preservatives.

    • Make sure the line has been primed with immunoglobulin product and turbulent flow is avoided.

  2. The order each vial is used throughout the infusion should be carefully considered.

    • To prevent wastage in the case of adverse effects, the smallest bottles should be administered first.

    • There is no need to flush between bottles or different batch numbers.

    • After each vial is used, the batch number easy-peel labels should be placed on the infusion chart.

  3. The patient should continue to be monitored by a nurse prior to each change in infusion rate.

    • Monitor for infusion related reactions and signs of hypersensitivity in Managing Adverse Reactions Section of this guideline.

    • Record a full set of systemic observations on the National Early Warning Scores (NEWS) chart.

    • Monitor urine output, serum creatinine and urea if appropriate.

After Infusion:

  1. Flush the infusion tubing with sodium chloride 0.9% to ensure the full dose has been given.

    • This should be administered at the last tolerated rate of immunoglobulin infusion to avoid administering any remaining drug too rapidly.

  2. The patient must be monitored for one hour after the first infusion for any adverse effects.

    • This can be reduced to 20 minutes after subsequent infusions of the same brand, if it has been well tolerated and the interval between doses has not exceeded 6 months.

  3. Patients should be made aware that some adverse effects can be delayed after their infusion.

    • If the patient has any concerns at home within 72h of their infusion, they should be encouraged to contact their prescriber.

Managing Adverse Reactions

Many adverse drug reactions may be related to the rate of infusion and therefore the recommended infusion rates in Appendix 2 must be followed. If an adverse reaction is suspected, a member of the medical team must be informed immediately, and the infusion should be paused regardless of the severity of the reaction. Be aware that adverse reactions can occur even in patients who have tolerated previous treatment.

For a comprehensive list of adverse reactions and further information regarding cautions, refer to the relevant summary of product characteristics (SPC). This information can also be accessed via the NHS Borders Intranet on Medusa.

Acute Reactions

The following table lists common acute infusion related reactions that may occur during the infusion or within six hours after completion. Management and future infusions will be guided by the severity of the reaction.

 

Acute Infusion Related Reactions

Mild / Moderate

Severe

Signs / Symptoms

  • Rash / Urticaria / Flushing
  • Chills / Rigor / Fever
  • Abdominal / Muscle / Chest Pain
  • Shortness of Breath
  • Headache / Dizziness
  • Nausea / Vomiting
  • Changes in BP / HR / RR / SpO2
  • Anaphylaxis
    • Angioedema / Urticaria
    • Severe Dyspnoea / Wheeze
    • Severe Hypotension
    • Gastrointestinal Symptoms
  • TRALI*
    • Severe Dyspnoea ± Cough
    • Frothy Pink Sputum
  • TACO**
    • Hypoxia
    • Severe Hypertension

Management

  • Pause Infusion
  • Inform Medical Team
  • Treat As Appropriate
  • If Symptoms Resolve After 30mins:
    • Restart Infusion
    • Finish at Last Tolerated Rate
  • If Symptoms Return or Escalate:
    • STOP INFUSION
    • DO NOT RESTART INFUSION
  • STOP INFUSION
  • Inform Medical Team
  • Anaphylaxis
    • IM Adrenaline
    • IV Chlorphenamine
    • Consider Bronchodilators
  • TRALI*
    • Oxygen Support
    • Airway Support
  • TACO**
    • Oxygen Support
    • IV Furosemide
  • DO NOT RESTART INFUSION

Future Infusions

 Infusion Completed:

  • Continue with the same brand for future infusions.
  • Consider pre-hydration with saline and/or pre-medication with oral paracetamol 1000mg or chlorphenamine 10mg via slow IV injection depending on symptoms.

 Infusion Stopped:

  • Switch to alternative brand for future infusions.
  • Document given product as an allergy on the Immunoglobulin Database.

*TRALI = Transfusion Related Acute Lung Injury

**TACO = Transfusion Associated Circulatory Overload

Delayed Reactions

Reactions to immunoglobulin may also occur up to 72 hours after an infusion and therefore it is important that patients are made aware of the signs and symptoms of these. The mild to moderate delayed reactions are very similar to that of the acute reactions and are also treated in the same way. Patients should be encouraged to report all symptoms, however mild, as these will guide any pre-treatment required before immunoglobulin.

More severe reactions have already been mentioned in Understanding Cautions Section and if any of these are to occur, the patient may require an admission to hospital. Aseptic meningitis is one of the more severe complications that has been observed with immunoglobulin use however it is more likely to occur in association with high dose (2g/kg) treatment. Red flag symptoms including photophobia, neck stiffness and altered mental status should lead to suspicion of aseptic meningitis.

***Seek Urgent Medical Advice if Aseptic Meningitis is Suspected Post Immunoglobulin Treatment***

APPENDIX 1a: Brand Flowchart for SHORT-TERM Immunoglobulin Use

APPENDIX 1b: Brand Flowchart for LONG-TERM Immunoglobulin Use

APPENDIX 2a: Gamten 10% Storage & Administration

Store in the original container, to protect from light, in the fridge between 2-8°C. Do not freeze. May be stored out of the fridge at room temperature (≤25°C) for a single period of up to 9 months without exceeding the printed expiry date, after this time the product must be discarded. If storing out of the fridge, write the date the product was removed on the outer container.

The solution should not be further diluted and infused at an initial rate of 0.6 ml/kg/hour for approximately 30 minutes. If this rate is well tolerated, then the rate of administration may be increased every 30 minutes to a maximum rate of 7.2 ml/kg/hour for the remainder of the infusion.

In patients with previous allergic reactions or switching from another IVIg product, consider an initial infusion rate of 0.3 ml/kg/hour and a maximum infusion rate of 4.8 ml/kg/hour for their first infusion.

Patients with dermatomyositis are at increased risk for thromboembolic events and therefore the maximum infusion rate should not exceed 2.4 ml/kg/hour.

The below table provides recommended infusion rates for a range of body weights as a guide:

Infusion Rate (ml/kg/hour)

0.6

1.2

2.4

4.8

7.2

Weight (kg)

Infusion Rate (ml/hour)

40

24

48

96

192

288

50

30

60

120

240

360

60

36

72

144

288

432

70

42

84

168

336

504

80

48

96

192

384

576

100

60

120

240

480

720

120

72

144

288

576

864

Gamten contains maltose (90mg/ml) which may be derived from corn therefore those with known corn or maize allergies should avoid using this product. Maltose may also result in falsely elevated glucose readings during the infusion and for a period of about 15 hours after the end of infusion.

APPENDIX 2b: Gamunex 10% Storage & Administration

Store in the original container, to protect from light, in the fridge between 2-8°C. Do not freeze. May be stored out of the fridge at room temperature (≤25°C) for a single period of up to 6 months without exceeding the printed expiry date, after this time the product must be discarded. If storing out of the fridge, write the date the product was removed on the outer container.

The solution should not be further diluted and infused at an initial rate of 0.6 ml/kg/hour for approximately 30 minutes. If this rate is well tolerated, then the rate of administration may be increased every 30 minutes to a maximum rate of 8.4 ml/kg/hour for the remainder of the infusion.

In patients with previous allergic reactions or switching from another IVIg product, consider an initial infusion rate of 0.3 ml/kg/hour and a maximum infusion rate of 4.8 ml/kg/hour for their first infusion.

For patients at an increased risk of renal failure or children, the maximum infusion rate should at no point exceed 4.8 ml/kg/hour.

The below table provides recommended infusion rates for a range of body weights as a guide:

Infusion Rate (ml/kg/hour)

0.6

1.2

2.4

4.8

8.4

Weight (kg)

Infusion Rate (ml/hour)

40

24

48

96

192

336

50

30

60

120

240

420

60

36

72

144

288

504

70

42

84

168

336

588

80

48

96

192

384

672

100

60

120

240

480

840

120

72

144

288

576

1008

 

APPENDIX 2c: Panzyga 10% Storage & Administration

Store in the original container, to protect from light, in the fridge between 2-8°C. Do not freeze. May be stored out of the fridge at room temperature (≤25°C) for a single period of up to 12 months without exceeding the printed expiry date, after this time the product must be discarded. If storing out of the fridge, write the date the product was removed on the outer container.

The solution should not be further diluted and infused at an initial rate of 0.6 ml/kg/hour for approximately 30 minutes. If this rate is well tolerated, then the rate of administration may be increased every 30 minutes to a maximum rate of 4.8 ml/kg/hour for the remainder of the infusion.

In patients with previous allergic reactions or switching from another IVIg product, consider an initial infusion rate of 0.3 ml/kg/hour.

For patients at an increased risk of renal failure, the maximum infusion rate should not exceed 4.8 ml/kg/hour

The below table provides recommended infusion rates for a range of body weights as a guide:

Infusion Rate (ml/kg/hour)

0.6

1.2

2.4

4.8

Weight (kg)

Infusion Rate (ml/hour)

40

24

48

96

192

50

30

60

120

240

60

36

72

144

288

70

42

84

168

336

80

48

96

192

384

100

60

120

240

480

120

72

144

288

576

 

APPENDIX 2d: Kiovig 10% Storage & Administration

Store in the original container, to protect from light, at room temperature (≤25°C). Do not freeze.

The solution should not be further diluted and infused at an initial rate of 0.5 ml/kg/hour for approximately 30 minutes. If this rate is well tolerated, then the rate of administration may be increased every 30 minutes to a maximum rate of 6 ml/kg/hour for the remainder of the infusion.

In patients with previous allergic reactions or switching from another IVIg product, consider an initial infusion rate of 0.25 ml/kg/hour and a maximum infusion rate of 5 ml/kg/hour for their first infusion.

The below table provides recommended infusion rates for a range of body weights as a guide:

Infusion Rate (ml/kg/hour)

0.5

1

2

3

4

5

6

Weight (kg)

Infusion Rate (ml/hour)

40

20

40

80

120

160

200

240

50

25

50

100

150

200

250

300

60

30

60

120

180

240

300

360

70

35

70

140

210

280

350

420

80

40

80

160

240

320

400

480

100

50

100

200

300

400

500

600

120

60

120

240

360

480

600

720

 

Editorial Information

Last reviewed: 26/11/2025

Next review date: 30/11/2028

Author(s): Thomson, K.

Version: 1.0

Co-Author(s): Shirlaw, O, Connor, M, Roberston, C, Simpson, D, Smith, J.

Reviewer name(s): Shirlaw, O.

References

Ali et. Al. (2024) Comparative Study on Precision and Interference of Maltose and Vitamin C among three Glucometers Commonly Used in United Arab Emirates (U.A.E) Emirates Med J 2024; 5: e02506882321867. Comparative Study on Precision and Interference of Maltose and Vitamin C among three Glucometers Commonly Used in United Arab Emirates (U.A.E) | Bentham Science

British Society for Immunology and United Kingdom Primary Immunodeficiency Network (UKPIN) consensus guideline for the management of immunoglobulin replacement therapy. British Society for Immunology and United Kingdom Primary Immunodeficiency Network (UKPIN) consensus guideline for the management of immunoglobulin replacement therapy - PubMed

Country-Specific Glucose Monitor List. Baxter International Inc. (2024) https://www.medicines.org.uk/emc/rmm/105951/Document

European Nursing Guidelines for Immunoglobulin Administration Microsoft Word - European-Nursing-Guideline-Immunoglobulin-Administration-V7-20160623.docx

Extraneal and products that contain (or are metabolised to) maltose, xylose, or galactose: false blood glucose readings - GOV.UK Medicines and Healthcare products Regulatory Agency. (2014) Extraneal and products that contain (or are metabolised to) maltose, xylose, or galactose: false blood glucose readings - GOV.UK

Maltose Facts – A Guide for Healthcare Professionals Using Intravenous Immune Globulin (IVIG) & Subcutaneous Immune Globulin (SCIg). Octapharma Ltd. (2022) Maltose_FactSheet.pdf

National Plasma Products Expert Advisory Group (2021). NHS Scotland Clinical Guidelines for Immunoglobulin Use. Third edition March 2021. Clinical Guidelines for Immunoglobulin Use – Third edition update

NHS Injectable Medicines Guide (Medusa) Medusa Homepage

Ontario Regional Blood Coordinating Network. IVIG Dose Calculator with BMI and Speciality Recommendations

The Royal Children's Hospital Melbourne (2024) Blood Transfusion: Intravenous Immunoglobulin Guideline Blood Transfusion : Intravenous Immunoglobulin Guideline

UKHSA (2017) Contraindications and special considerations: the green book, chapter 6. Immunisation against infectious disease. UK Health Security Agency. Greenbook_chapter_6.pdf

University Hospitals Bristol and Weston NHS Foundation Trust (2025) document_view.pdf