
To outline process for obtaining medication for discharge prescriptions when Pharmacy Department is closed (i.e. unsociable hours/ weekend)
Nursing staff, medical staff & on call pharmacists
The Borders General Hospital Pharmacy dispensary is open -
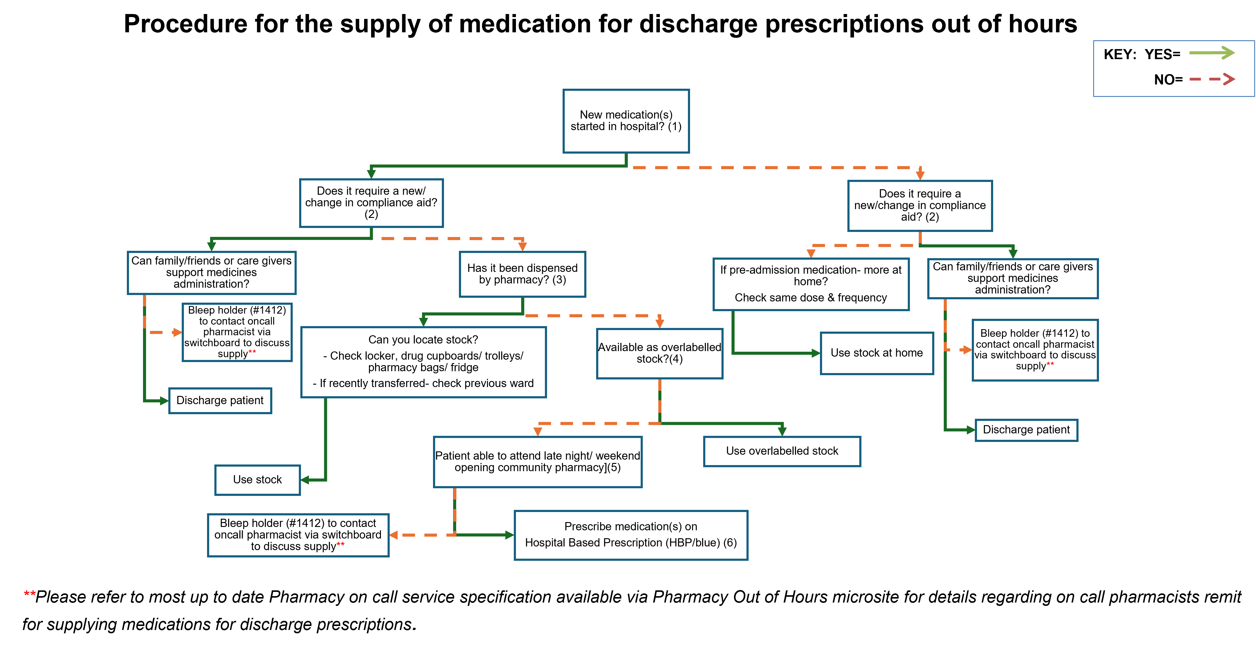
Out with these times to obtain medication please consult the flow chart
|
Monday |
9am - 4pm |
Cut- off for prescriptions 4.00pm |
|
Tuesday |
9am - 4pm |
Cut- off for prescriptions 4.00pm |
|
Wednesday |
9am - 4pm |
Cut- off for prescriptions 4.00pm |
|
Thursday |
9am - 4pm |
Cut- off for prescriptions 4.00pm |
|
Friday |
9am - 4pm |
Cut- off for prescriptions 4.00pm |
|
Saturday |
10am - 1pm |
Cut- off for prescriptions 1.00pm |
|
Sunday |
10am - 1pm |
Cut- off for ordering 1.00pm |

1. Identifying new medication
Check the following

2. Request for compliance aids out of hours
On call pharmacists will not dispense a Medicine Compliance Aide (MCA/ dosette box/ blister pack) or Medication Administration Record (MAR/ reminder chart) out of hours/during periods of lone working.
If a patient requires a MCA or MAR chart out of hours then consider the following to facilitate discharge:
3. Pharmacy supply of medication
To identify whether a drug has been ordered by pharmacy check the following on the drug chart-

Note- if an item has been annotated on the drug chart as a 3 (not available) & then subsequently signed for it is likely the drug has been dispensed from pharmacy.
4. Over labelled stock
Refer to the over labelled stock list on NHS Borders Pharmacy Out of Hours site (Pharmacy Out of Hours> OOH procedures for BGH staff> 3. Over labelled take homes packs)
5. Location of Hospital Based Prescriptions (HBP) & late night/ weekend opening community pharmacies
HBP prescriptions pads can be accessed out of hours from the following wards in the Borders General Hospital-
Prescriptions MUST be written by a Foundation Year 2 doctor (FY2) or above or by an Independent Prescriber (Pharmacist/ Nurse).

The following community pharmacies are open late night and at weekends
|
Pharmacy Name |
Location |
Mon-Fri |
Sat |
Sun |
|
Boots |
Galashiels |
8.30am- 7pm |
9am- 6pm |
10am-5pm |
|
Borders Pharmacy |
Hawick |
9am - 6pm |
9am - 5pm |
10am - 5pm |
|
Tesco |
Galashiels |
9am - 6pm |
9am - 6pm |
10am - 4pm |
A list of all pharmacies in the Scottish Borders can be found here
Pharmacy use only
If deemed appropriate to use a Hospital Based Prescription out of hours to supply discharge medication please ensure you provide caller with the following information:
It may be appropriate for the on call pharmacist to contact the community pharmacy prior to the patient being discharged to ensure they have supply of the medication.