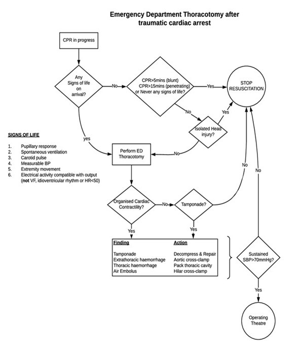
Resuscitative Thoracotomy (RT) is a rarely performed procedure that has an extremely high mortality. The patient’s injuries, however, may be associated with 100% individual mortality if the procedure is not performed. It is a time critical procedure that will likely be performed for the first time in a high-pressure situation. With limited opportunities for training, simplifying both the indications as well as the procedural technicalities is important.
RT is a controversial procedure, and with the evidence base unlikely to ever be the most robust (limited scope for prospective data), the indications are constantly altering especially in blunt trauma. Current evidence indicates the greatest benefit will be for cohorts with short transfer times and cardiac tamponade, which is often diagnosed post thoracotomy. RT is a high-risk procedure, and the risk of transmission of BBVs (Blood Borne Virus) to Health Care Professionals must not be underestimated. While this is a time critical procedure, standard PPE must still be adhered to.

