We recommend that you establish organisational and clinical leadership and accountability for your RDS toolkit in the following ways:
1) Practitioner leadership
Ensure that a senior clinical or social care practitioner lead is identified and named as the subject expert and champion for your toolkit.
2) Senior Responsible Owner (SRO)
Ensure that a Senior Responsible Owner is identified in your organisation. This is a requirement in the Part 1 toolkit request form. A Senior Responsible Owner is an individual at a senior (usually Director or Associate Director level) who holds accountability on the part of the organisation for the quality and safety of the RDS toolkit.
3) Governance group approval
Ensure that an appropriate governance group approves delivery and ongoing development of the toolkit This is a requirement in the Part 1 and Part 3 toolkit request forms.
4) Organisation-wide governance for strategic development of RDS
Establish an overarching organisation-wide governance structure and process to oversee the creation and implementation of RDS toolkits within your organisation. This will enable a strategic approach to toolkit development that supports organisational priorities. It will also ensure transparency and clarity about the role and contribution of RDS and how it is being used across the organisation.
The examples below illustrate how some NHS Boards have designed their overarching governance structure and processes.
Examples
Here are some examples of the overarching governance processes in different boards in NHS Scotland:
NHS Lanarkshire
NHS Lanarkshire provides details within the RDS of its guideline submission and approval process . This includes the flowchart below showing the process for medicine and non-medicine related guidelines.

This checklist includes the following stages:
- confirm that consultation has taken place with other relevant specialties
- confirm that guideline is new or replaces current or complements existing guideline
- confirm whether guideline is national or local
- confirm scope (acute/primary care/pan Lanarkshire/specialty or service)
- key Information - author, specialty/service
- last review date and next review date
- confirm that guideline is ratified
- complete submission form
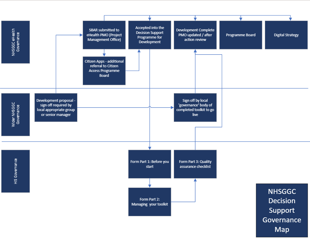
NHS Greater Glasgow and Clyde
NHS GGC provides a clinical guideline toolkit which contains the NHSGGC Clinical Guideline Framework and appendices. This framework sets out how NHSGGC develops, reviews, approves and monitors clinical guidelines.

This identifies three different stages of approval:
- eHealth Governance – toolkits are developed with NHSGGC Knowledge Services, part of the board's eHealth Directorate
- Wider NHSGGC Governance – all toolkits are approved and signed off by their local governance body or senior manager
- HIS Governance – toolkits are developed in accordance with national protocols and hosted on the national RDS platform, managed by NHS Health Improvement Scotland.
The following are examples of Boards' content management processes:
NHS Ayrshire and Arran
This guidance sets out the governance process for NHS Ayrshire & Arran clinical guidelines, policies, procedures and pathways. It sets out the process to ensure clinical guidance is developed and agreed consistently, ensuring all key staff are involved and informed, and that the guidance reflects best practice. Furthermore, the process aims to ensure that clinical guidelines and pathways are kept under regular review and are up to date.
NHS Borders
Process for new clinical document development (page 10):

Process for clinical document review (page 11):
