Introduction

Despite targeted palliative therapies, some patients in the last days of life will develop intolerable distress, suffering or both. Distress can manifest itself in many ways but is often expressed as agitation or emotional lability. This may be due to physical, psychological, social or spiritual causes or a combination.

 

Assessment

Meticulous assessment of physical and psychosocial factors is essential. The possibility of existential distress should be considered. This may be particularly difficult in the terminal phase or when there are communication difficulties and/or confusion. The patient’s capacity should continue to be assessed to ascertain if they can decide on further management.

 

Management

Treat all reversible causes highlighted in the initial assessment, including potential withdrawal from alcohol, drugs or smoking. If there is difficulty assessing or managing potentially reversible causes, seek specialist advice.

Non-therapeutic management

Communication is the key. Focus on patient and family and spiritual issues. Involve appropriate members of the multidisciplinary team (MDT) (for example those with rapport with patient and family, chaplain) to explore unresolved issues. Complementary therapy, including hypnotherapy and visual imagery, may help to relax the patient.

 

Medication

Therapeutic management

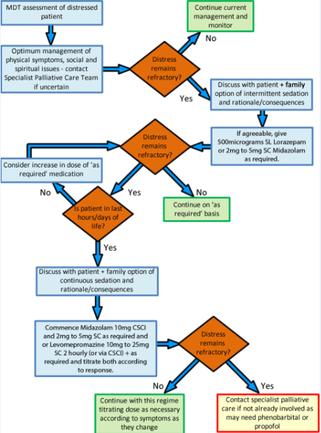
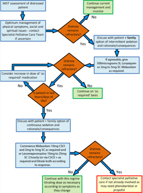
Consider pharmacological intervention, including palliative sedation. Ideally, palliative sedation should be discussed with the patient and family in advance to explain the rationale for this and risks associated, and to ensure that this is in line with the patient’s wishes – for example, do they have an advance or anticipatory care plan? Have they previously expressed wishes to family? It is also important to involve the rest of the team. If the patient does not have capacity and has not previously expressed their wishes on this matter, then consider what is of ‘overall benefit’ to the patient.

  • Initially consider intermittent sedation, for example with a small dose of midazolam, 2mg to 5mg subcutaneous (SC) as required if benzodiazepine-naïve, titrated according to effect or lorazepam 500micrograms sublingual (SL)

Continuous deep sedation should be reserved for those in the final hours or days of life whose suffering is unbearable and refractory to standard treatment.  Seek specialist advice if considering continuous sedation. This may require a continuous subcutaneous infusion as per steps below:

 

First step:   Midazolam SC 10mg to 20mg over 24 hours in a syringe pump + midazolam SC 5mg hourly, as required.

 

Second step:

Titrate Midazolam with advice starting at 10mg over 24 hours in a syringe pump.  Doses can be gradually titrated up to 60mg over 24 hours under specialist advice. 

QTlevomepromazine may need to be used in addition to midazolam under specialist advice.

Use lower doses if not used previously and in frail elderly, for example, 2.5mg to 5mg SC as required 2 hourly.

Higher doses may be needed for persistent distress or delirium for example, 10mg to 25mg SC as required 2 hourly.

May need to be given more frequently initially, for example, hourly to control symptoms.

Stop any QThaloperidol.

 

Should only be initiated or used under specialist guidance:

  • Rarely other sedatives may be required. Phenobarbital and propofol may be necessary under advice of a specialist palliative care physician and pharmacist. Please discuss before use.
  • If distress remains uncontrolled despite the above measures, barbiturates may be required for sedation, for example immediate dose of phenobarbital 200mg intravenous/intramuscular (avoid SC boluses due to tissue necrosis risk) followed by 400mg to 1200mg via CSCI.
  • Propofol has been used in some patients with intractable symptoms of distress, use may be limited by need for IV access.
  • The minimum effective dose to relieve distress should be used – progressive increases may be required but consciousness is maintained if possible.
  • The team looking after the patient should have enough expertise and experience to judge the symptom in question as refractory. Advice from a palliative care specialist is strongly recommended before initiating palliative sedation.
  • The intention of palliative sedation is to relieve suffering, which is different from the intention of euthanasia to hasten death. It is good practice to document your actions which are consistent with intention to relieve symptoms through lowering of awareness, for example proportional increases in medication and use of continuous sedation in last hours or days only.

 

Distress flowchart

 

References

Anquinet, L., Raus, K., Sterckx, S., Smets, T., Deliens, L. and Rietjens, J. a. C. 2013. Similarities and differences between continuous sedation until death and euthanasia - professional caregivers' attitudes and experiences: a focus group study. Palliative Medicine, 27(6), pp. 553-61.

Bruce, A. and Boston, P. 2011. Relieving existential suffering through palliative sedation: discussion of an uneasy practice. Journal of Advanced Nursing, 67(12), pp. 2732-40.

Bruera, E. 2012. Palliative sedation: when and how? Journal of Clinical Oncology, 30(12), pp. 1258-9.

Bruinsma, S. M., Rietjens, J. a. C., Seymour, J. E., Anquinet, L. and Van Der Heide, A. 2012. The experiences of relatives with the practice of palliative sedation: a systematic review. Journal of Pain & Symptom Management, 44(3), pp. 431-45.

Cherny, N. I., Radbruch, L. and Board of the European Association for Palliative, C. 2009. European Association for Palliative Care (EAPC) recommended framework for the use of sedation in palliative care. Palliative Medicine, 23(7), pp. 581-93.

Claessens, P., Menten, J., Schotsmans, P. and Broeckaert, B. 2012. Level of consciousness in dying patients. The role of palliative sedation: a longitudinal prospective study. American Journal of Hospice & Palliative Medicine, 29(3), pp. 195-200.

Cowan, J. D. and Palmer, T. W. 2002. Practical guide to palliative sedation. Current Oncology Reports, 4(3), pp. 242-9.

De Graeff, A. and Dean, M. 2007. Palliative sedation therapy in the last weeks of life: a literature review and recommendations for standards. Journal of Palliative Medicine, 10(1), pp. 67-85.

Kang, J. H., Shin, S. H. and Bruera, E. 2013. Comprehensive approaches to managing delirium in patients with advanced cancer. Cancer Treatment Reviews, 39(1), pp. 105-12.

Legemaate, J., Verkerk, M., Van Wijlick, E. and De Graeff, A. 2007. Palliative sedation in the Netherlands: starting-points and contents of a national guideline. European Journal of Health Law, 14(1), pp. 61-73.

Maltoni, M., Scarpi, E., Rosati, M., Derni, S., Fabbri, L., Martini, F., Amadori, D. and Nanni, O. 2012. Palliative sedation in end-of-life care and survival: a systematic review. Journal of Clinical Oncology, 30(12), pp. 1378-83.

Mcwilliams, K., Keeley, P. W. and Waterhouse, E. T. 2010. Propofol for terminal sedation in palliative care: a systematic review. Journal of Palliative Medicine, 13(1), pp. 73-6.

Morita, T., Ikenaga, M., Adachi, I., Narabayashi, I., Kizawa, Y., Honke, Y., Kohara, H., Mukaiyama, T., Akechi, T., Kurihara, Y., Uchitomi, Y., Japan Pain, R. P. M. and Psycho-Oncology Study, G. 2004. Concerns of family members of patients receiving palliative sedation therapy. Supportive Care in Cancer, 12(12), pp. 885-9.

Quill, T. E., Lo, B., Brock, D. W. and Meisel, A. 2009. Last-resort options for palliative sedation. Annals of Internal Medicine, 151(6), pp. 421-4.

Vissers, K. C. P., Hasselaar, J. and Verhagen, S. a. H. H. V. M. 2007. Sedation in palliative care. Current Opinion in Anaesthesiology, 20(2), pp. 137-42.