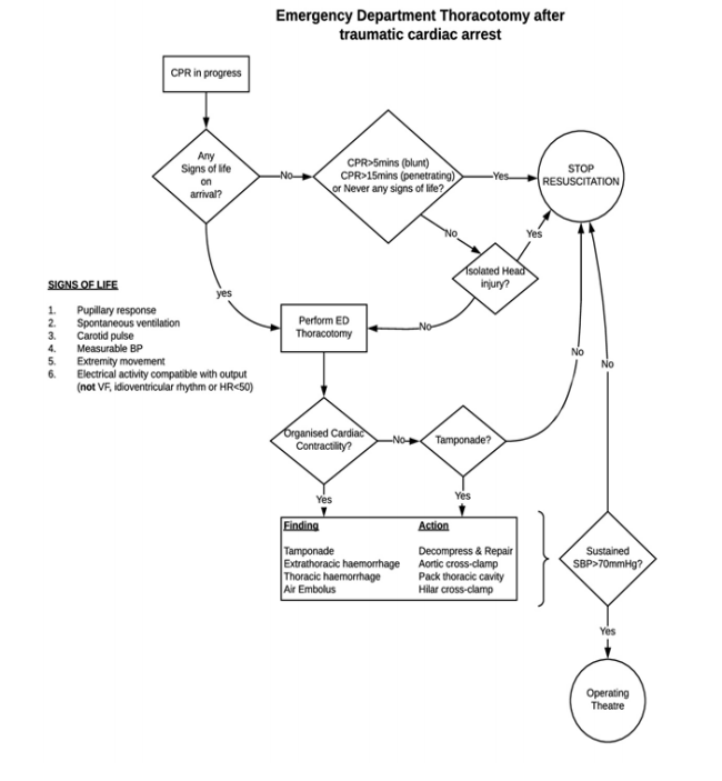
Signs of life are considered present if there are any of the following:
- Pupillary response
- Spontaneous ventilation
- Presence of a carotid pulse
- Measurable/palpable blood pressure
- Cardiac electrical activity compatibile with an output
- Extremity Movement
