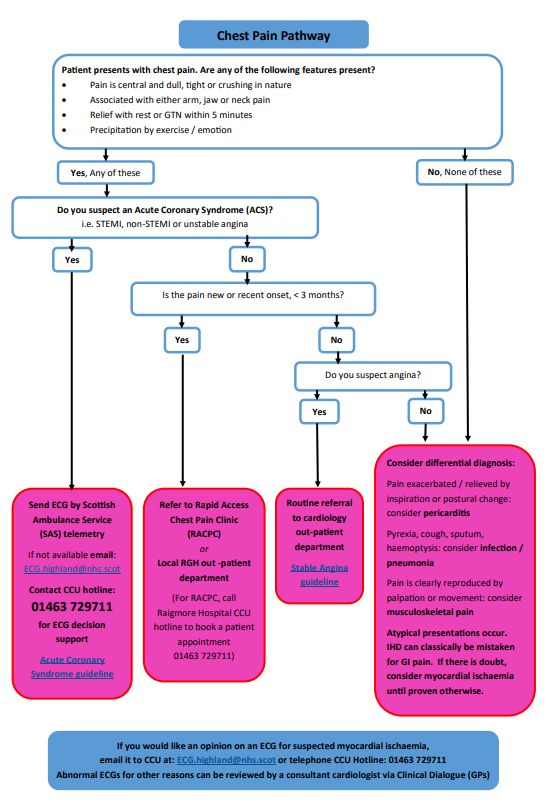
The RACP service will accept referrals where all the following conditions are met.
- Does the patient complain of angina like symptoms lasting less than 30 minutes?
- Are the symptoms provoked by walking or other cardiovascular exercise?
- Are the symptoms relieved by rest or GTN?
The following are not suitable for referral to the service and should be considered for acute admission:
- Symptoms lasting longer than 30 minutes.
- Symptoms occurring predominantly at rest.
- Patients who have attended a Cardiology clinic in the previous 12 months.
- Patients with clinical evidence of heart failure.
Please provide relevant past medical history i.e. MI; CABG; Hypertension; Hypercholesterolaemia; PVD/TIA; Diabetes and the patients current medication.
