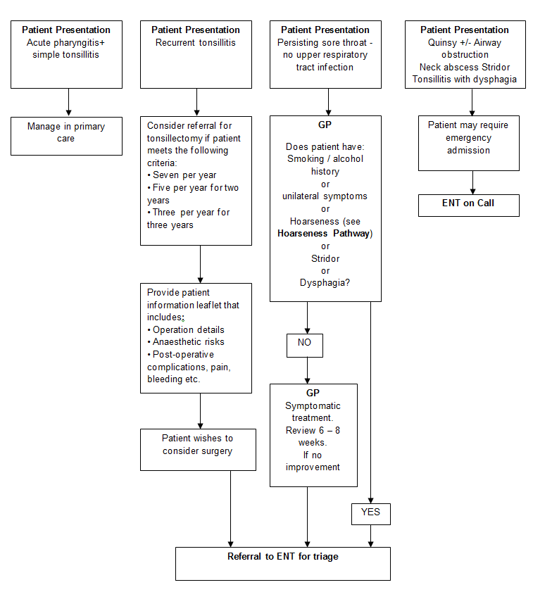
Sore throat (Guidelines)
Warning
What's new / Latest updates
20/01/25:
- Removed: SIGN guideline 117 as this is no longer available.
- Resources added:

Further information for patients:
- Tonsillectomy (taking out your tonsils) because of repeated infections | ENT UK
NB this contains useful information re the number of episodes of tonsillitis to be considered for tonsillectomy - NHS_Recurrent_tonsillitis_decision_aid (entuk.org)