Anaemia in chronic kidney disease (CKD): NHS Highland renal service (Guidelines)

Warning

Audience

  • All NHSH 
  • Primary and Secondary Care 
  • Adults only 

Introduction

The standards for management of anaemia in patients with chronic kidney disease (CKD) who are under the care of the Renal Unit at Raigmore Hospital are based on the Renal Association Clinical Guidelines 2020 and the NICE Guidelines 2021.

Those patients with CKD under the care of a Consultant Nephrologist will be continuously monitored and receive appropriate treatment for anaemia.  Anaemia management will be considered in parallel with other aspects of CKD care including nutritional status, adequacy of dialysis, and control of hypertension.

Aims of treatment:

  • Minimise symptoms of anaemia and improve quality of life.
  • Prevent/reverse cardiovascular consequences of anaemia, notably left ventricular hypertrophy.
  • Minimise the patient’s exposure to hazards associated with blood transfusion.
  • Minimise side effects related to anaemia therapy.

Assessment of anaemia

Anaemia is common in people with CKD for a variety of reasons.  Correction of the anaemia of CKD may include treatment with iron and or an Erythropoiesis Stimulating Agent (ESA).  

Anaemic patients must be reviewed to confirm the cause of anaemia and determine the appropriate treatment before treatment is commenced.

This will include:

  • Evaluation and correction of haematinic status.
  • Consideration of possible blood loss.
  • Recognition and treatment of other factors which may contribute to anaemia such as infection/inflammatory conditions or blood loss.
  • Optimal treatment of hyperparathyroidism.

The minimum data required for all patients is:

  • FBC.
  • Serum ferritin.
  • Percentage hypochromic cells.
  • Vitamin B12/Folate.
  • C Reactive Protein.
  • Parathyroid Hormone.

Additional Data that may be required:

  • Aluminium levels (if on a drug containing aluminium such as Alu-cap)
  • Absolute reticulocyte count
  • Transferrin saturation
  • Thyroid function

Anaemia should be evaluated in patients with Chronic Kidney Disease (CKD) who have a Haemoglobin (Hb) below 110g/L or have symptoms attributable to anaemia.

Individual targets may vary depending on comorbidity; such variations must be specified on the treatment record for that patient.      

Consider accepting Hb levels below the agreed target if:

  • High doses of ESAs are needed to achieve the target range.
  • Target range is not achieved despite escalating ESA doses.

Hb higher than target range on an ESA may be acceptable when:

  • The patient has a lower risk of cardiovascular disease.
  • Dialysis access is not at risk.
  • The patient’s blood pressure is well controlled.

Transfusion of red blood cells

Transfusion of red blood cells should be avoided in potential renal transplant recipients due to potential allosensitisation and should only occur with the approval of a consultant Nephrologist.  The only exception to this would be in the event of a life-threatening situation where blood is required immediately to prevent the loss of life.  Transplant recipients or those on the transplant waiting list should only receive Hepatitis E negative blood products.

Transfusion of red blood cells should be avoided, where possible, in all patient groups unless haemoglobin is less than 70g/L.  The exception to this would be where transfusion is required to relieve disabling cardio-respiratory symptoms associated with anaemia

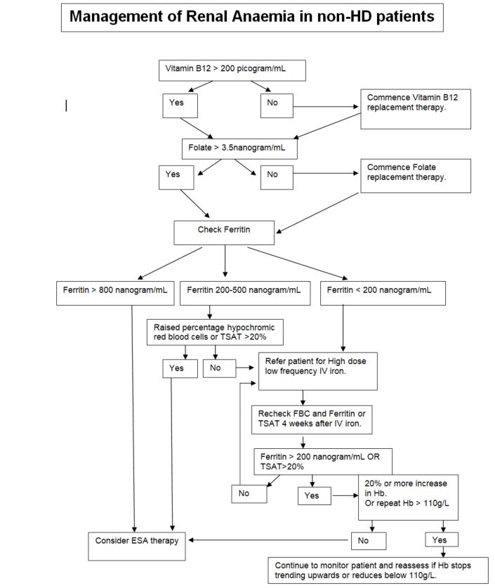
Management of renal anaemia in non HD patients

Management of renal anaemia in HD patients

Vitamin B12 and folate management

Causes of B12 and folate deficiency

  • Pernicious anaemia.
  • Any diet that restricts meat, fish, eggs and dairy products.
  • Medications such as anticonvulsants and proton pump inhibitors.

Treatments

  • Increasing dietary intake of meat, fish, eggs and dairy products for vitamin B12 deficiency and increasing the intake of green vegetables such as broccoli and peas for folate deficiency.*
  • Hydroxocobalamin by intramuscular injection (dosed as per BNF for vitamin B12 deficiency).
  • Folic acid (dosed as per BNF for folate deficiency).

Renavit contains both vitamin B12 and folic acid, but not in doses sufficient to treat deficiencies of these vitamins.

Normal folate should be > 3.5nanogram/mL though a folate between 3.5nanogram/mL and 5.5nanogram/mL may suggest folate deficiency if also associated with a raised MCV. 

*It may not be possible to treat vitamin B12 or folate deficiency with dietary changes in patients who have to adhere to a low phosphate or low potassium diet. 

Iron deficiency

Iron is essential to ensure maximum efficacy of ESA. Marrow iron is poorly mobilised in CKD, so repletion of marrow stores is vital. Oral iron supplements are poorly tolerated and often ineffective; intramuscular iron is painful and variable in its efficiency; IV administration will be required in most haemodialysis (HD) patients and in some peritoneal dialysis (PD) and low clearance patients.

A patient should be iron replete to achieve and maintain target Hb whether they are on an ESA or not.  Iron deficiency must be confirmed prior to beginning iron replacement therapy.  Where iron deficiency is confirmed it should be corrected and the outcome reviewed prior to the introduction of further treatment.  Under specialist guidance, in the presence of severe anaemia, iron therapy may be initiated along with an ESA.

A person is iron deficient when their:

  • Serum ferritin is less than 100nanog/mL in non-haemodialysis patients.
  • Serum ferritin is less than 200nanog/mL in haemodialysis patients.
  • Greater than 6% hypochromic red cells.
  • Transferrin saturation is less than 20%.

Reduced serum ferritin levels will always indicate iron deficiency.

Transferrin saturation may be checked where ferritin is raised and there is suspicion of another cause of hyperferritinaemia. 

Ferritin can be raised as a result of:

  • Liver damage.
  • Malignancy
  • Infection and inflammation due to ferritin being an acute phase reactant.
  • Genetic iron loading conditions, most commonly genetic haemochromatosis in Northern Europeans.
  • Blood transfusions for non iron deficiency / blood loss related anaemia.  Usually following the transfusion of over 20 units of blood.

Any sudden or unexplained rise or drop in serum ferritin levels may indicate a change in the patient’s condition and may require further investigation.

Intravenous iron therapy for patients on peritoneal dialysis and patients not on haemodialysis

When offering IV iron therapies to patients who are on peritoneal dialysis or not on dialysis consider high-dose low-frequency iron as the treatment of choice taking into account:

  • Preferences of the patient, their family or carers.
  • Travel costs and time needed to attend appointments.
  • Nursing and administration costs.

Non-hospital haemodialysis patients should be treated with a high-dose low-frequency IV iron.  This should be either Ferinject® (ferric carboxymaltose) or Monofer® (iron isomaltoside).

Dose:

  • To be calculated as per manufacturer’s instructions.
  • Patients requiring an infusion of IV iron will be referred to a centre equipped to carry out an outpatient IV infusion service.  This should be a centre as near to the patient’s home as possible.  The infusion of iron will be given as specified by the manufacturer’s directions.

Monitoring of iron therapy in non-haemodialysis patients

  • Arrangements should be made to have an FBC and ferritin measured 4 weeks after the infusion of IV iron, the results reviewed and a plan for future management made.

Referring patients for intravenous iron

  • Patients should be referred to a centre for IV iron by sending a completed IV iron referral form  to their nearest infusion suite/community hospital. (Renal Department shared drive access required).

Intravenous iron therapy for patients on hospital haemodialysis

There is evidence to suggest that proactively administering higher doses of IV iron to hospital haemodialysis patients to maintain serum ferritin levels around 700nanog/mL is more beneficial than administering lower doses of iron to maintain serum ferritin levels within a broader target range. These benefits include a reduction in the incidence of myocardial infarction and blood transfusion and also reduced ESA doses.

The 1st choice of treatment for iron deficiency for patients on hospital haemodialysis is Venofer® (iron sucrose) an IV iron therapy.

  • Prior to administering Venofer® the Summary of Product Characteristics (SPC) should be read carefully to assess the patient for any contraindications and side effects.
  • Venofer®
  • should only be administered when staff trained to evaluate and manage anaphylactic reactions are immediately available.
  • Whenever Venofer®
  • is administered, facilities for cardio-pulmonary resuscitation must be available in the event of an allergic or anaphylactic reaction.
  • Monitor patients carefully for signs and symptoms of hypersensitivity reactions during each administration of Venofer®.
  • Each patient should be observed for adverse effects for at least 30 minutes following each Venofer® dose.
Commencing Venofer® in HD patients who are over 35kg
Ferritin Dose
< 350 nanogram/mL 200mg weekly for 3 weeks then 200mg every 2 weeks thereafter
350 to 499 nanogram/mL 200mg every 2 weeks
500 to 700 nanogram/mL 200mg every 4 weeks

Once Venofer® has been started doses should be titrated, up to a maximum dose of 200mg weekly, to maintain serum ferritin levels between 500 and 700 nanogram/mL. Patients under 35kg should be dosed as directed within the Summary of Product Characteristics.

Monitoring of IV iron in hospital haemodialysis patients

  • Patients on hospital haemodialysis should routinely have their serum ferritin levels checked on a six-weekly basis.
  • Serum ferritin should be measured at least one week after the last dose of IV iron was administered.

Patients on hospital haemodialysis are iron replete if they achieve serum ferritin concentrations of:

  • 500 to 700 nanogram/mL for haemodialysis on an ESA.
  • 200 to 700 nanogram/mL to achieve a normal Hb if not on an ESA.
  • Serum ferritin should not exceed 800 nanogram/mL.

The dose of Venofer® should be altered to maintain serum ferritin levels within target range and should be reviewed if serum ferritin exceeds 700 nanogram/mL.

Venofer® should be withheld if a dose is due within one week of the patient’s ferritin being checked.

Intravenous iron therapy for patients on home haemodialysis

There is a risk of anaphylactic reaction associated with all forms of IV iron and anaphylaxis may occur with any dose, even if multiple doses have previously been given without complication. This risk of hypersensitivity is increased in patients with known allergies, inflammatory conditions or a history of asthma, eczema or other atopy. The MHRA have therefore recommended that IV iron only be administered where resuscitation facilities are immediately available. This recommendation was generated following a number of anaphylactic reactions associated with IV iron doses in pregnant women in France. Experience within Renal Units has, however, been that IV iron is safe with very low reaction rates.

Home haemodialysis patients may be considered for IV iron therapy at home providing that they have been counselled on the potential risks, have signed a consent form acknowledging awareness of the potential risks and have been trained in the correct self-administration technique. Patients administering IV iron during home haemodialysis should only do so with a responsible adult present.

They should also be taught to manage any reactions in the following way:

  • Immediately stop the IV iron bolus / infusion.
  • Administer Adrenaline auto injector (0.3mg of adrenaline BP 1:1000 (0.3mL) in a sterile solution).
  • Open roller clamp on attached bag of sodium chloride 0.9% to administer fluid bolus.
  • Dial 999. informing the operator that they have developed an IV iron reaction.

Adrenaline auto injectors should be supplied to patients following training on how to use them. Patients should also be advised to check the adrenaline auto injector’s expiry date before administering their planned dose of IV iron, and only administer the iron if it remains in date.

Home haemodialysis patients should be referred for IV iron in the same way as all other patients who are not on hospital haemodialysis should they not wish to administer their own IV iron.

  • HOME HAEMODIALYSIS LETTER 
  • HOME HAEMODIALYSIS CONSENT FORM
  • (Accessed from the Renal Department shared drive)

Intravenous iron therapy and infection

There is some evidence to suggest that IV iron therapy can pose an increased risk of infection and lead to an exacerbation of concurrent infection in recipients.  The causes of this are multifactorial, ranging from potentially reduced phagocytosis in IV iron patients to certain species of bacteria using unbound serum iron to enhance their growth.  This risk is increased when transferrin saturation levels exceed 50%, and also potentially during IV iron administration, due to the presence of free iron in the blood.

Due to this increased risk, IV iron therapy should be withheld where there is a suspicion of severe infection.  It should continue to be withheld until cultures have been obtained or the patient’s clinical condition is improving on antibiotic therapy or infection has been excluded.

Severe infection should be suspected where the patient has clinical signs of infection that are causing an alteration in their baseline NEWS score and/or the patient requires blood cultures to be obtained due to suspicion of sepsis.

Blood cultures collection protocol (NHS Highland intranet access required)

Oral iron

Oral iron may be considered for some non haemodialysis patients with iron deficiency anaemia, particularly where it may be difficult to organise / administer IV iron. 

There is some evidence to suggest that a dose of ferrous sulphate 200mg on alternate days is more likely to be successful at treating iron deficiency anaemia with fewer side effects as there is less likely to be an increase in serum hepcidin.

Oral iron is unlikely to provide enough iron if the person is treated with an ESA or is on haemodialysis (HD) so intravenous iron should be offered.

Treatment of anaemia with an Erythropoiesis Stimulating Agent (ESA)

For patients of the renal unit with anaemia associated with CKD the first ESA of choice is Aranesp® followed by NeoRecormon®. Initiation of treatment with an ESA should be undertaken under specialist guidance.

Adult patients with CKD receiving treatment with an erythropoiesis stimulating agent (ESA) should maintain target Hb 100 to 120g/L.

Treatment with an ESA can commence when:

  • Hb is less than 105 g/L
    AND
  • serum ferritin is greater than or equal to 100 nanograms/mL
  • Transferrin saturation is greater than 20%
  • B12 and red cell folate are in the normal range
  • Blood pressure is controlled (less than 170/90mmHg).

An ESA may be commenced in patients with an Hb 105g/L or greater if the patient has disabling cardio-respiratory symptoms.

Aranesp®

Prior to commencing treatment with an erythropoesis stimulating agent (ESA), the patient must be assessed to confirm that their anaemia is due to CKD. When this has been done an ESA may be commenced.

Prior to administering Aranesp® the Summary of Product Characteristics (SPC) should be read carefully to assess the patient for any contraindications and side effects.

Aranesp® must be stored in a refrigerator.  A dose can be out of a refrigerator for up to seven days prior to administration, but cannot be returned to a refrigerator once it has reached room temperature.

Administration:

  • Aranesp® is given intravenously to patients on haemodialysis into the venous port of the haemodialysis machine. 
  • All other renal patients are given Aranesp® subcutaneously into the abdomen or thigh. 

Treatment with Aranesp®

Alterations to Aranesp® doses may be made by medical staff or an independent prescriber who is competent in this area of care.  The dose of Aranesp® should not be altered more frequently than once a month, unless under specialist guidance.

Treatment with Aranesp® is divided into two stages: correction and maintenance phases.

Correction phase

Aranesp® should be dosed as per the patient’s body weight at a weekly dose of 0.45 microgram/kg for haemodialysis patients and a fortnightly dose of 0.75 microgran/kg for non haemodialysis patients.

Non Dialysis patients  Dialysis patients 
Weight (Kg) Aranesp® dose Weight (kg) Aranesp® dose
30 to 40

20 micrograms every two weeks

30 to 40 30 micrograms every two weeks
41 to 50

30 micrograms every two weeks

41 to 50 20 micrograms weekly
51 to 60

40 micrograms every two weeks

51 to 75 30 micrograms weekly
61 to 70

50 micrograms every two weeks

76 to 100

40 micrograms weekly

71 to 90

60 micrograms every two weeks

101 to 120

50 micrograms weekly

91 to 120

80 micrograms every two weeks

121 to 130

60 micrograms weekly

121 to 130

100 microgram every two weeks

 

 

Alteration of Aranesp® dose during correction phase is dependent on Hb as follows:

  • Hb rise of less than 10g/L in one month: increase dose by approximately 25%
  • Hb rise of 10 to 15g/L in one month: no change to dose
  • Hb rise of greater than 20g/L in one month: decrease dose by approximately 25 to 50%.

When an Hb is within target range, go to the maintenance phase.

Maintenance phase

  • During the maintenance phase alteration to the Aranesp® dosages are made on observation of Hb trends rather than one off results.
  • A deviation in Hb of greater than or equal to 20g/L from the last result must be confirmed by a repeat test.
  • The dose of Aranesp® should not be altered more frequently than once a month, unless under specialist guidance.

Where Hb levels are within or close to the range 100 to 120g/L with a slow trend up or down: alterations to Aranesp® dose of 10 to 20% to the nearest 5 to 10 micrograms up or down should be made, depending on the direction of the trend.

Where Hb levels have changed markedly away from the range 100 to 120g/L since the last result or consistently lie in the ranges given below: then adjustments should be made as detailed:

  • Hb less than 110g/L: Increase dose by 25% to the nearest 10 micrograms.
  • Hb 110 to 120g/L: If stable in this range, no change in dose.
  • Hb 121 to 129g/L: Reduce dose by 25% to the nearest 10 micrograms.
  • Hb 130 to 139g/L: Reduce dose by 50% (or double the dosing interval).
  • Hb greater than 140g/L: Stop Aranesp®, check Hb every two weeks and restart Aranesp® when Hb less than 125g/L at 50% of the dose when the Aranesp® was stopped.
  • Hb greater than 150g/L: Stop Aranesp®, consult medical staff who may consider venesection or disposal of dialysis lines.

Monitoring

Following the commencement of Aranesp® the Hb and serum ferritin should be measured every four to six weeks. A patient with an Hb less than 90g/L or greater than 120g/L may require more frequent Hb monitoring.

All patients with a Hb <105g/L or receiving treatment with an ESA should have less than 6% hypochromic red cells and adequate iron stores with serum ferritin concentration of:

  • 100 to 500 nanogram/mL in non haemodialysis patients.
  • 500 to 700 nanogram/mL in haemodialysis patients.
  • Serum ferritin levels should not exceed 800 nanogram/L 

Haemodialysis (HD) patients:

Treatment decisions are based on a pre-dialysis haemoglobin on a one-day intradialytic gap. This is based on patients dialysing three times per week as the increased fluid gains on a two-day gap may have a dilution effect which will give a false reduction in Hb. Patients dialysing twice weekly should have their pre-dialysis haemoglobin checked on a shorter two-day intradialytic gap. 

Non Haemodialysis patients:

Monitoring may coincide with hospital visits but if not should be carried out by the GP surgery or local ITR.  Patients should share in the planning of when/where the monitoring occurs. 

Report the following conditions to the renal team:

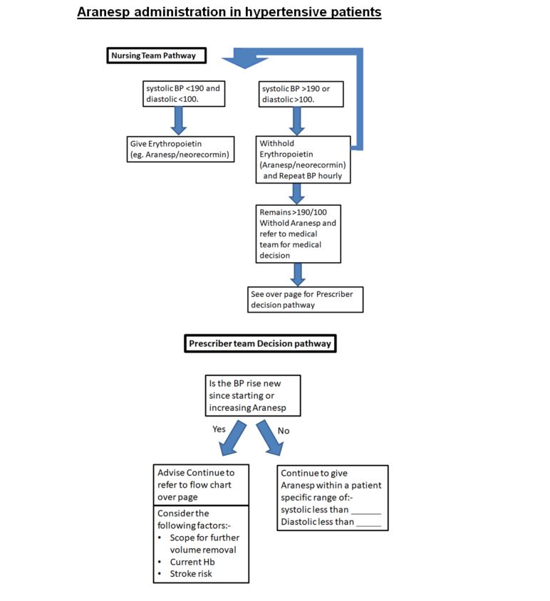
  • Hypertension: blood pressure greater than or equal to 190/100 mmHg for more than 1 week.
  • Development of a headache or visual disturbance may indicate pre-encephalopathy. URGENT referral to medical staff is required.
  • A deviation in Hb of 20g/L from the previous result.
  • If Hb falls out with the range of 100 to 120g/L.

NeoRecormon®

While Aranesp is our first choice of erythropoietin for renal patients, there may be occasions where an alternative is required.

Neorecormon should ONLY be used in patients who have developed side effects that are thought to be linked to Aranesp therapy and should NEVER be used in patients suspected or confirmed to have neutralising antibodies to erythropoietin.

Prior to administering NeoRecormon the Summary of Product Characteristics (SPC) should be read carefully to assess the patient for any contraindications and side effects.

Storage:

  • Store in a refrigerator (2 to 8°C).
  • Keep the pre-filled syringe in the outer carton, in order to protect from light.
  • For the purpose of ambulatory use, the patient may remove the product from the refrigerator and store it at room temperature (not above 25°C) for one, single period of up to 3 days.

Administration
Subcutaneous use is preferable in patients who are not receiving haemodialysis to avoid puncture of peripheral veins. In case of intravenous administration, the solution should be injected over approximately 2 minutes, e.g. in haemodialysis patients via the arterio-venous fistula at the end of dialysis.

Treatment with NeoRecormon is divided into two stages:

Correction phase

Subcutaneous administration:

  • Initial dosage: 3 x 20 unit/kg body weight per week.
  • If the increase of Hb is not adequate (less than a 1/L over four weeks): the dosage may be increased every 4 weeks by: 3 x 20 unit/kg a week
  • Maximum dose of 720 unit/kg per week should not be exceeded

Intravenous administration:

  • Initial dosage: 3 x 40 unit/kg body weight per week.
  • If the increase of Hb is not adequate (less than a 10g/L over four weeks): the dosage may be increased after 4 weeks to 80 unit/kg three times per week
  • If needed at monthly intervals the dose can be increased by: 20 unit/kg three times per week
  • Maximum dose of 720 unit/kg per week should not be exceeded

Maintenance phase

  • To maintain an Hb of between 100 and 120 g/L: the dosage is initially reduced to half of the previously administered amount.
  • Subsequently, the dose is adjusted at intervals of one or two weeks individually for the patient (maintenance dose).

If the rate of rise in haemoglobin is greater than 20 g/L in one month or if the haemoglobin level is increasing and approaching 120 g/L, the dose is to be reduced by approximately 25%.

If the haemoglobin level continues to increase, therapy should be interrupted until the haemoglobin level begins to decrease, at which point therapy should be restarted at a dose approximately 25% below the previously administered dose.

In the case of subcutaneous administration, the weekly dose can be given as one injection per week or in divided doses three or seven times per week.

Patients who are stable on a once weekly dosing regimen may be switched to once every two weeks administration. In this case dose increases may be necessary.

Monitoring

Following the commencement of NeoRecormon the Hb and serum ferritin should be measured every four to six weeks. A patient with an Hb less than 90g/L or greater than 120g/L may require more frequent Hb monitoring, the frequency of this will be determined by medical staff.

Report the following conditions to the renal team:

  • Hypertension: blood pressure greater than or equal to 190/100 mmHg for more than 1 week.
  • Development of a headache or visual disturbance may indicate pre-encephalopathy: URGENT referral to medical staff is required.
  • If the patient's Hb fails to rise by at least 10 g/L in two months after starting NeoRecormon.
  • A deviation in Hb of 20g/l from the previous result is confirmed.
  • If the Hb falls out with the range of 100 to 120 g/L.

Supplying Aranesp® to patients in the community

Non dialysis, peritoneal dialysis and home haemodialysis patients on Aranesp® will be supplied Aranesp® injections for administration in the community. This may be done in the following way:

Via Fresenius Medical Care:

Customer Services Co-ordinator
Home Deliveries
Fresenius Medical Care (UK) Ltd.
Nunn Brook Road,
Huthwaite,
Sutton-in-Ashfield,
Nottinghamshire,
NG17 2HU,
United Kingdom

  • A box of four Aranesp® doses will be supplied to the patient at regular intervals for the duration of the prescription and will be delivered directly to the patient’s home. 
  • A new prescription can be sent as above at any point should the patient’s Aranesp® dose be changed. Care should be taken to ensure that any remaining stock of the old dose of Aranesp® is used up before starting on the new dose. This may require reducing or increasing the frequency between doses.

Via the Western Isle Hospital Pharmacy:

Pharmacy Department
Western Isle Hospital
Macaulay Road
Stornoway
Isle of Lewis
HS1 2AF

  • A month’s supply of Aranesp® doses will be supplied to the patient’s GP practice at regular intervals for the duration of the prescription or can be collected by the patient from the Western Isle Hospital pharmacy.
  • A new prescription can be sent as above at any point should the patient’s Aranesp® dose be changed. Care should be taken to ensure that any remaining stock of the old dose of Aranesp® is used up before starting on the new dose. This may require reducing or increasing the frequency between doses.

Via the Raigmore Hospital Pharmacy

Aranesp® prescriptions will either be dispensed directly to the patient or to the Raigmore Hospital Renal Unit for collection at a later time. Care must be taken to ensure that the Aranesp® remains at fridge temperature while being transported to the patient’s home.

Doses can be dispensed from the Raigmore Hospital pharmacy to any NHS Highland hospital for collection. The address for delivery must be clearly marked on the prescription form.

Use of the Raigmore hospital pharmacy must be kept to a minimum and should only be used where supplies are needed immediately or for patients who are not available during the hours of the homecare delivery service.


For those who do not have access to the renal shared drive and who cannot access the electronic prescription, Aranesp can be prescribed on a standard outpatient prescription .

Management of poor / non response to erythropoietin

Non-response to therapy with an ESA should prompt a search for causative factors and discussion with a Consultant Nephrologist.

  • Deficiencies of iron, folic acid or vitamin B12 reduce the effectiveness of ESAs and should therefore be corrected.
  • Intercurrent infections, inflammatory or traumatic episodes, occult blood loss, haemolysis, severe aluminium toxicity, underlying haematologic diseases or bone marrow fibrosis may also compromise the erythropoietic response.

A reticulocyte count should be considered as part of the evaluation. If typical causes of non-response are excluded, and the patient has reticulocytopenia, an examination of the bone marrow should be considered. If the bone marrow is consistent with pure red cell aplasia, testing for anti-erythropoietin antibodies should be performed.

Erythropoietin and tumour growth

As erythropoietins are growth factors there is some concern that they may promote the growth of some tumours. For this reason they are only indicated for patients with cancer who are receiving chemotherapy or radiotherapy treatments.

Administration of Aranesp to hypertensive patients

Document for printing can be accessed via the Renal Department shared drive.

Roxadustat

Roxadustat is a hypoxia-inducible factor that stimulates a coordinated erythropoietic response and, in doing so, will cause an increase in haemoglobin production.

Roxadustat is associated with higher rates of vascular access thrombosis and requires the same level of monitoring as an ESA so it is expected that there will be limited use of this medication within our patient group. There is no cost saving benefit with Roxadustat when compared with Aranesp.

  • Roxadustat should only be prescribed for non dialysis patients though patients can remain on treatment should they eventually start dialysis.
  • Patients stable on an ESA with no clinical reason for switching should NOT be switched to roxadustat.

Patients who may be suitable for treatment with roxadustat

  • Patients who are unable to administer their own Aranesp injections and who are unable to get their injections administered at their GP surgery or by community nurses.

Dose and monitoring

Abbreviations

Abbreviation  Meaning 
CKD  Chronic kidney disease
ESA  Erythropoiesis Stimulating Agent
FBC  Full blood count
Hb Haemoglobin
HD  Haemodialysis
ITR  Investigation and treatment room
IV  Intravenous
MCV  Mean corpuscular volume
PD  Peritoneal dialysis
TSAT Transferrin saturation

 

References

    1. Cullis et al (2018)Investigation and management of a raised serum ferritin, British Journal of Haematology Vol 18
    2. https://www.medicines.org.uk/emc
    3. Macdougal I, White C, Anker S, Bhandari S, Farrington K, Kalra P, McMurray J, Murray H, Tomson C, Wheeler D, Winearls C and Ford I (2019)Intravenous Iron in Patients Undergoing Maintenance Hemodialysis, The New England Journal of Medicine Vol 380(5)
    4. Maynor L and Brophy D (2007) Risk of Infection with Intravenous Iron Therapy, The Annals of Pharmacotherapy, Vol 41
    5. MHRA (2014) Intravenous iron and serious hypersensitivity reactions: strengthened recommendations 
    6. www.nhs.uk/B12 or Folate
    7. https://www.nice.org.uk/guidance/ng203
    8. Nicole U Stoffel, MSc, Colin I Cercamondi, PhD, Prof Gary Brittenham, MD, Christophe Zeder, MSc, Anneke J Geurts-Moespot, BSc, Prof Dorine W Swinkels, PhD, Diego Moretti, PhD, Prof Michael B Zimmermann, MD (2017)Iron absorption from oral iron supplements given on consecutive versus alternate days and as single morning doses versus twice-daily split dosing in iron-depleted women: two open-label, randomised controlled trials, The Lancet Haematology, Vol 4(11)
    9. https://ukkidney.org/sites/renal.org/files/Updated-130220-Anaemia-of-Chronic-Kidney-Disease-1-1.pdf

Editorial Information

Last reviewed: 05/03/2024

Next review date: 31/03/2027

Author(s): Renal.

Version: 1

Approved By: TAM subgroup of the ADTC

Reviewer name(s): Dr R Peel, Consultant Nephrologist, S Ross, Renal Nurse Specialist.

Document Id: TAM608

References

Further information for Patients

Self-management information