- Vertebral fracture, if fragility and age >50yr
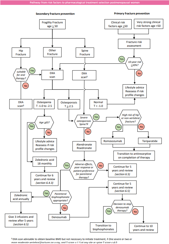
Also refer for DXA because severe spinal osteoporosis can be targeted with more effective first line therapy than bisphosphonates, eg, teriparatide
- Steroid therapy being commenced and age >65yr (equivalent to >5mg prednisolone/day for >3 months)
- Aromatase inhibitor therapy being commenced and age >65yr
- Fragility fracture of any type among women >75yr
Instead of DXA scanning first we recommend that the above patients may commence an oral bisphosphonate, see Formulary: Bisphosphonates used in osteoporosis for a 5-year course of treatment if their renal function allows.
Bisphosphonate therapy should be discontinued if the oral steroid therapy or aromatase inhibitor is discontinued.
After 5 years of Bisphosphonate therapy request a DXA scan in these individuals. Do not continue bisphosphonate therapy beyond 5 years without a DXA scan.
All individuals prescribed an oral bisphosphonate should also have adequate calcium and vitamin D intake, either from diet and sunshine or from supplementation. Avoid calcium within 4 hours of taking a bisphosphonate.
If your patient feels they do not wish/or are unable to commence bisphosphonate therapy without DXA scan confirmation, please refer them for DXA scanning by the normal route.