Prostate Specific Antigen (PSA) is not a specific test for prostate cancer and levels can be raised in a variety of conditions. Many aspects of diagnosis and treatment of early prostate cancer remain controversial and unless there is clinical suspicion of prostate cancer, PSA testing should only be done after patient counselling, preferably with written information and consent. Early prostate cancer generally has a very good prognosis and its diagnosis in men with life expectancy less than 10yrs in unlikely to be of benefit and may do more harm than good.
When is a PSA blood test indicated?
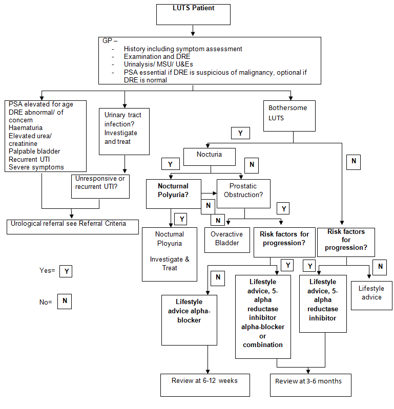
- Men of any age with a suspicious prostate examination.
- Men with symptoms of metastatic disease e.g. hip / back pain (any age).
- Men aged 40 years and over who request screening (after counselling).
- Family history of 1st degree relative with prostate cancer at young age under 60 years at diagnosis (after counselling).
PSA is not indicated:
- With an episode of urinary infection.
- With an episode of urinary retention.
- With an episode of prostatitis.
- After prostate surgery or biopsy.
- As a routine test.
- Men under 40 yrs unless specialist request.
Please repeat the PSA level if considering referral unless the prostate is grossly abnormal.
Referral to urology is indicated for the following:
- Suspicious prostate examination
- High repeated PSA >age related range in the absence of UTI in a patient who is suitable for consideration of radical treatment
- Symptoms of metastatic prostate disease
*Age related ranges for PSA and indication for referral
Age (yrs) | PSA (ng/ml) |
40-49 | greater than 2.0 |
50-59 | greater than 3.0 |
60-69 | greater than 4.0 |
70-80 | greater than 5.0 |
81 and over | greater than 20 |
In the presence of UTI, if prostate cancer is suspected, treat the UTI and check or repeat the PSA test after 4 weeks.
*Please note that PSA levels below the age related range should not be regarded as ‘normal’, but simply imply a lower risk of an individual having or developing a significant prostate cancer.
